通知公告

公告中心

关于德加公寓东区召开业主大会会议的公告

杭州市德加东区物业管理委员会 阅读量:893 2025-08-27 15:23:55


德加公寓东区全体业主:

根据《中华人民共和国民法典》、国家、省、市《物业管理条例》、住房和城乡建设部《业主大会和业主委员会指导规则》的相关规定,并结合本小区《业主大会议事规则》,经杭州市德加东区物业管理委员会确定,业主大会会议(以下简称会议)以书面征求意见形式召开,现将有关事项明确如下:

一、会议内容

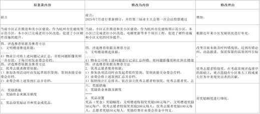
议题一: 表决关于评选文明楼道和优秀志愿者的决议(修订草案)

议题说明:具体内容详见附件


题二:选举德加公寓东区第三届业主委员会

同时对德加公寓东区第二届业主委员会任期履职情况进行满意度调查

说明:满意度调查是民意调查,已参与调查未表明意见不计入已经表明的任何意见。

测评值X的计算方法:X=(非常满意票数+满意票数+基本满意票数)÷(非常满意票数+满意票数+基本满意票数+不满意票数)*100

投票时间:

1.网络投票时间(杭州业主卡):2025年912日00:00至2025年917日24:00止;

2.电话投票时间:2025年912日至2025年918日12:00止;

3.现场、上门发放投票时间:2025年917日至2025年91812:00止(9月17日:下午14:00至晚上20:30,918日:上午9:00至中午12:00止)。

4.如果业主参会率达不到开箱要求,将视情况延长投票时间

5、开箱统计时间:2025年9月18日14:00 。开箱唱票地点为:德加东区18幢二楼业委会会议室

二、会议表决规则

(一)业主大会采用以下方式确认参加会议的业主:

1、业主到会并在会议签到表上签名;

2、业主在表决票上或者表决票发放表上签名;

3、业主在挂号信、快递等收件凭证上签名;

4、短信、微信文字及音像、影像资料可以确认的;

5、业主在网络上查收确认。

(二)业主大会会议采用以下方法进行发放、回收表决票:

1、设投票箱:在物业管理区域内设投票箱,由业主将表决票投入投票箱内,固定投票箱设在:保安室

2、专人送达、回收:由物业管理委员会委托第三方工作人员组织有关人员逐户送达并回收;

3、网络投票(可通过微信公众号或小程序):由业主通过密码、密钥等确认身份后在网上进行投票;

4、短信、微信文字、音像、影像资料 (以音像、影像资料投票的,音像、影像资料应当有业主本人对具体表决事项的明确意见表达);

5、业主未入住、不在家的可采取电话+录音方式表决。

(三)采取下列方法进行表决票的唱票与统计:

1、物业管理委员会组织业主参与表决票的开箱验票、唱票和统计等工作;

2、车位、摊位等特定空间不计入用于确定业主投票权数的专有部分面积;

3、投票人需用钢笔或圆珠笔填写并签名,投票人专有部分座落或签名因未填写、涂改、字迹不清等原因造成无法辨认投票人业主身份及其意见的,视为无效票;

4、单个事项表决意见不按表决票规定符号填写的,该单个事项表决意见无效,但不影响其他事项表决意见的统计;若对表决意见进行修改的,须在最终选择表决意见处签名;

5、根据《中华人民共和国民法典》规定,本次业主大会计票方式按照《民法典》第二百七十八条规定计票本次议题一、二由专有部分面积占比三分之二以上的业主且人数占比三分之二以上的业主参与表决,经参与表决专有部分面积二分之一以上的业主且参与表决人数二分之一以上的业主同意

(四)计票说明:

1.现场重复票:如现场同一户业主出现重复票,两张表决意见相同的,以业主签字那张为准,如两张表决意见不相同的,则以最终日期为准;

2.现场、电话出现重复票:两个都有明确表达意愿的,以现场投票为准;如现场已确认参会未表决的业主,有电话录音的以电话录音为准;

3.表决意见不按表决票规定符号填写、涂改、字迹不清等原因导致无法确认表决意见的,视为无效票;

4.如用住建杭州业主卡平台网络投票的业主,在线下也进行投票的,产生的重复票(例如:杭州业主卡网络票/现场票/电话投票重复的),均以住建杭州业主卡网络投票为准。

(四)物业管理委员会公告会议决定,并接受业主的查询和监督。

(五)物业管理委员会应当对此次业主大会会务进行书面记录并存档。

本次会议表决情况由德加社区居民委员会进行监督。

请全体业主为小区建设出谋划策,提出宝贵意见建议,踊跃参加会议并进行投票表决。

业主委托代理人参加业主大会会议的,代理人应当持业主书面委托授权书和本人身份证参会,并根据委托内容、期限和权限进行表决。

会务常设联系人:刘经理,联系电话:15314632093。

(咨询时间:9:00-11:30;12:30-17:30)

特此公告。

杭州市德加东区物业管理委员会

2025年8月27日

抄送:德加社区


此功能未开通,敬请期待。