通知公告

公告中心

德加公寓东区关于拟召开业主大会相关议题的公示

杭州市德加东区物业管理委员会 阅读量:997 2025-08-19 17:24:58


尊敬的全体业主:

根据《中华人民共和国民法典》、《杭州市物业管理条例》的相关规定,物业管理委员会结合小区物业管理的实际情况,拟决定召开业主大会,现将业主大会拟定议题公告如下,并征询全体业主的意见。

一、拟表决议题说明

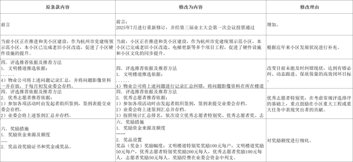
议题表决关于评选文明楼道和优秀志愿者的决议(修订草案)

议题说明:


题二:选举德加公寓东区第三届业主委员会

议题三:对德加公寓东区第二届业主委员会任期履职情况满意度调查

二、意见反馈方式

1.反馈时间:自2025年8月20日至2025年8月26日

2.反馈途径

.现场反馈:前往18幢2楼物管委办公室(业委会办公室)提交书面意见

.联系人及电话张海杭88074266

杭州市德加东区物业管理委员会

2025年8月19日

抄送:德加社区

此功能未开通,敬请期待。