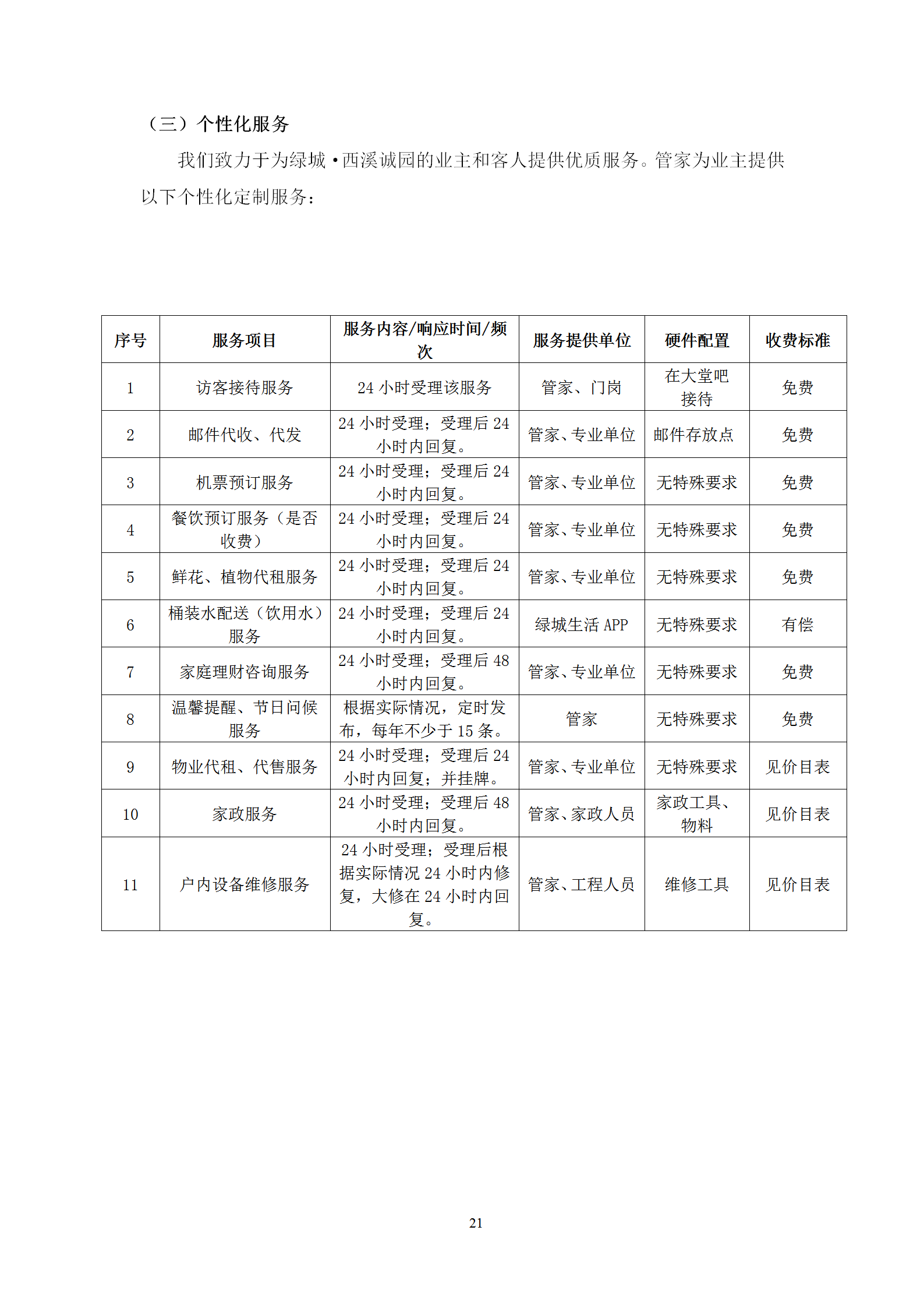
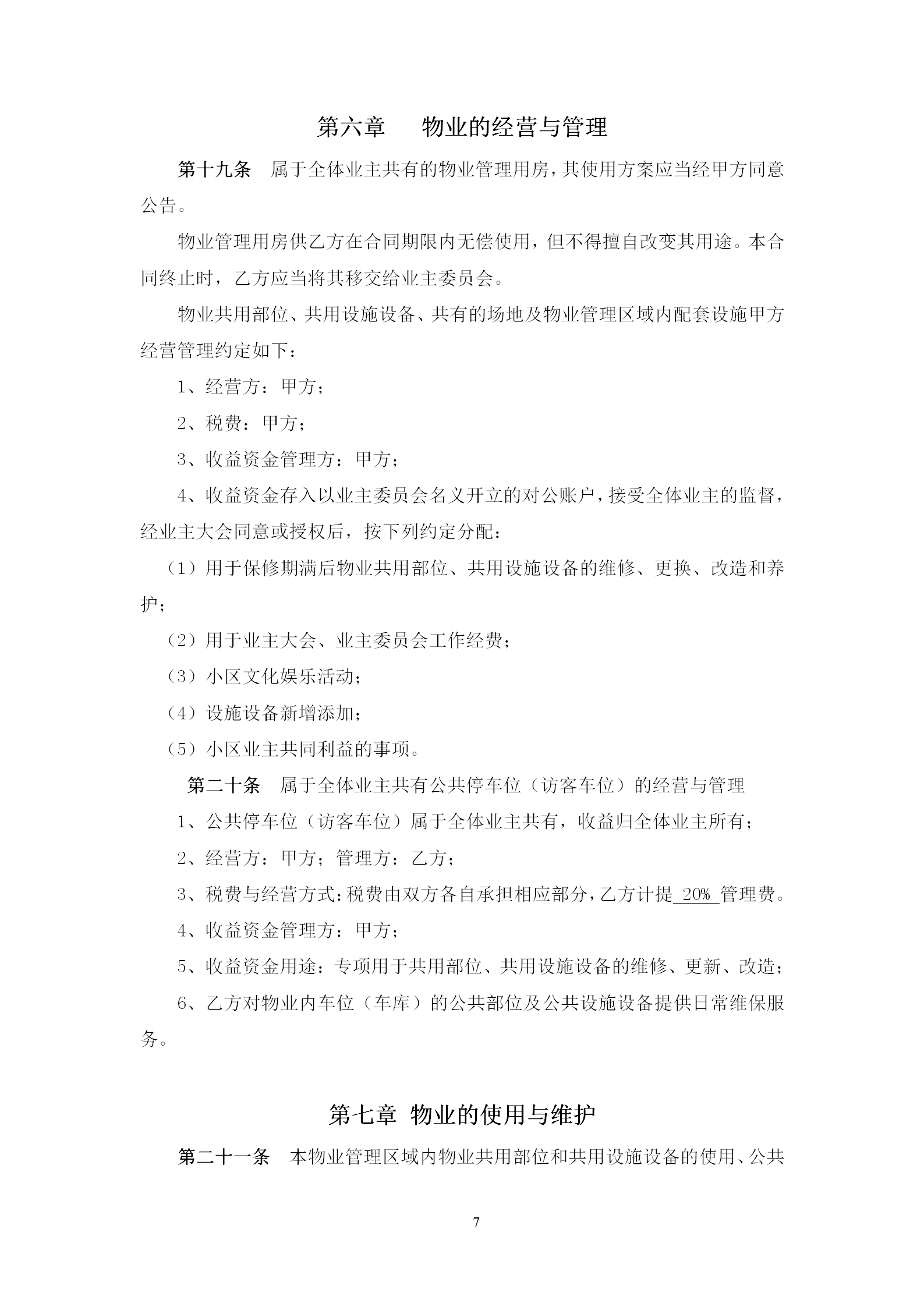
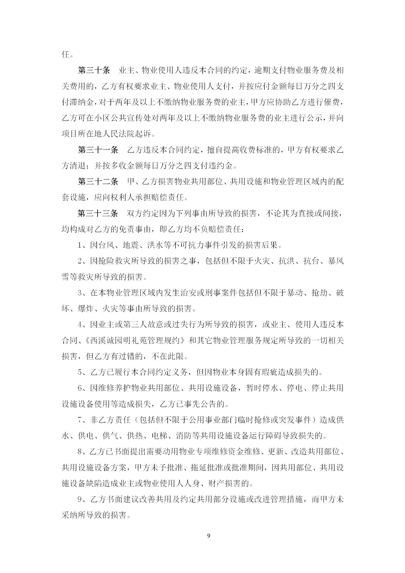
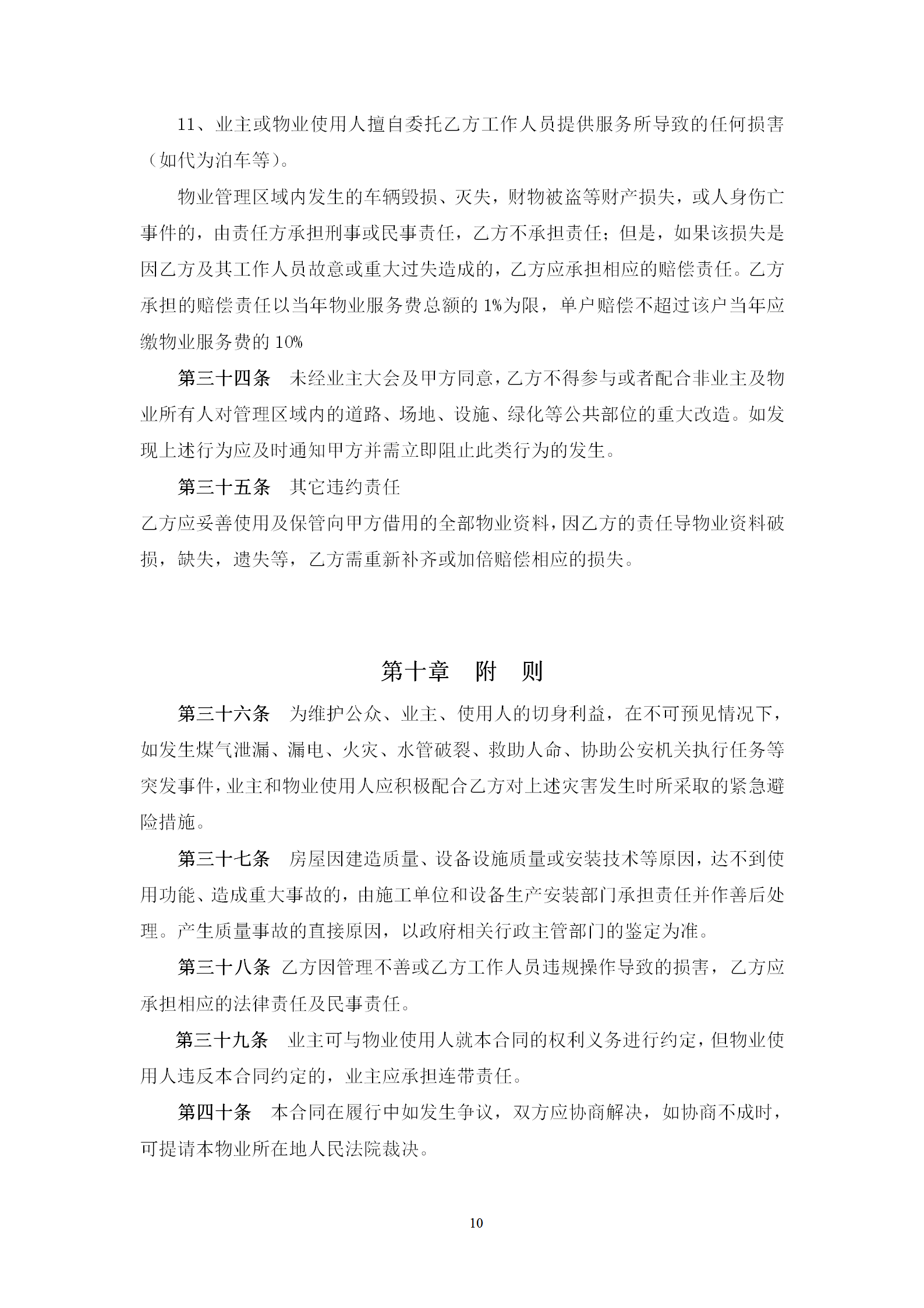
通知公告

公告中心

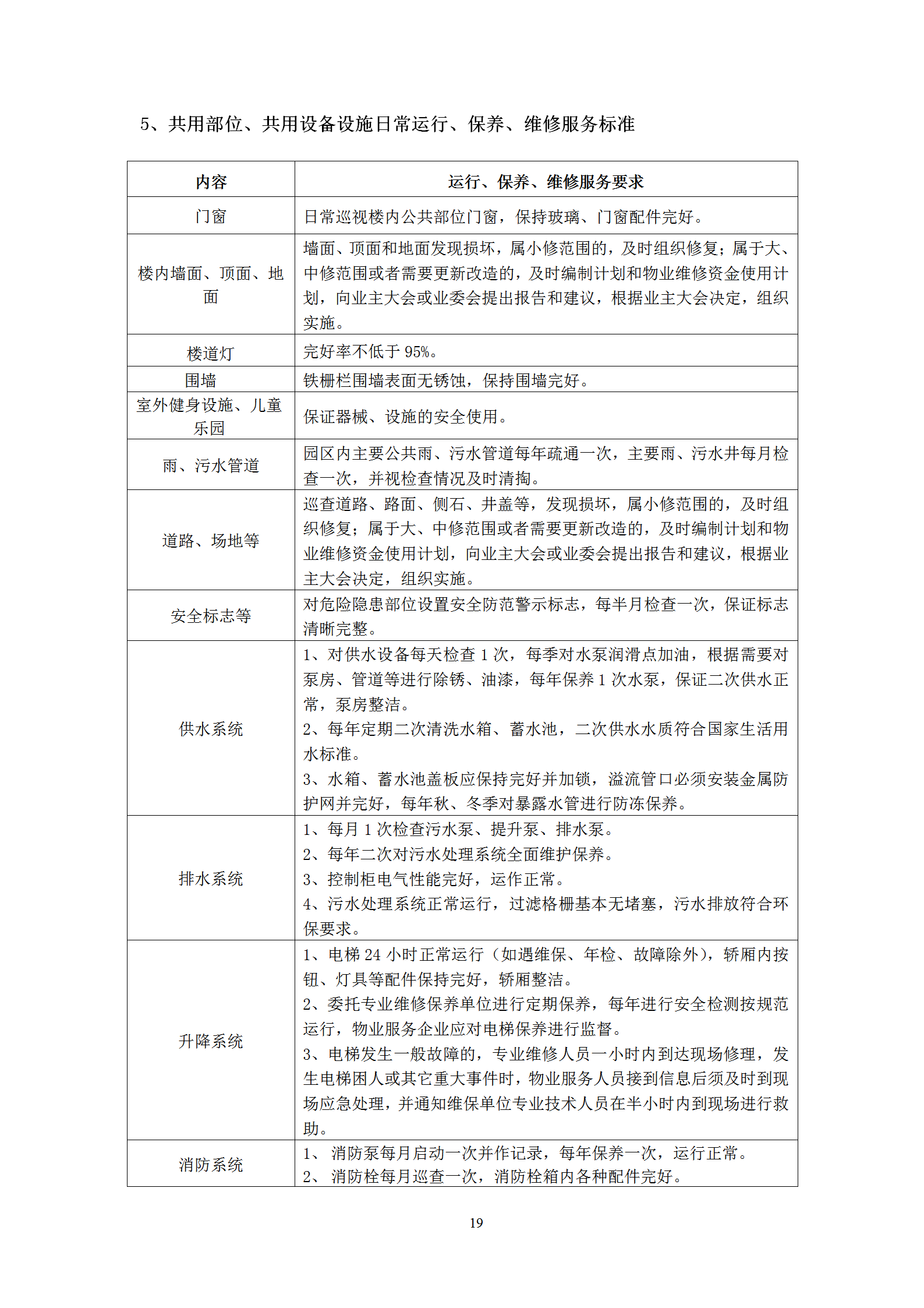
杭州西溪诚园明礼苑、诚公馆物业服务合同(草案)

杭州市西溪诚园明礼苑物业管理委员会 阅读量:1000 2022-09-09 10:56:02




此功能未开通,敬请期待。