通知公告

公告中心

现代雅苑小区物业服务合同(草案)

现代雅苑第五届业主委员会 阅读量:848 2022-11-27 09:38:58

物业项目名称: 现代雅苑(含现代之窗)

 

项目座落地址 潮王路2

 

 

方:

现代雅苑第五届业主委员会

方:

浙江野风物业服务有限公司

 

 

订日期:

 


 

 

现代雅苑小区物业服务合同

 

 

 

 

 

 


 


方:现代雅苑业主大会


构:现代雅苑第五届业主委员会

 

业主委员会负责人: 吕红岚

 

 

 

 

话:15355079953

址:潮王路2

码: 310014

 

 

乙 方:浙江野风物业服务有限公司

 

营业执照注册号:913300007125588111

 

企业资质证书号:(建)109076

 

资质等级: 家壹级

 

法定代表人:苏铁柱联系电话:85261611

 

委托代理人:联系电话:85261611

 

通讯地址:杭州市绍兴路183号现代名苑112

 

邮政编码:310014

 


根据《中华人民共和国民法典》、《杭州市物业管理条例》等有关法律、法规的规定,以及小区《业主大会议事规则》、《业主管理规约》的相关规定,在自愿、平等、公开、诚实、守信的基础上,本着“公平、合理、质价相符”的原则,经业主大会同意,就甲方将物业区域内的物业项目(以下简称“本物业”委托给乙方,由乙方对现代雅苑

(含现代之窗)提供物业服务, 签订本合同。

第一章 物业基本情况

第一条物业基本情况

物业项目名称:现代雅苑(含现代之窗)

 

物业类型:住宅(包含小高层,高层)、办公、商业;座落位置:杭州市拱墅区文晖街道潮王路2 ;

物业管理区域四至范围(规划平面图) :东至 绍兴路 ;南至 潮王路 ;西至 上塘河 ;北至 红西支河 ;占地面积: 63770 平方米;

总建筑面积:206182 平方米;业主户数 1455


第二章委托物业服务事项

第二条 甲方委托事项如下:

2.1 房屋共用部位的日常维修、养护和管理;

2.1.1 房屋的承重结构(包括住宅的基础、墙体、梁柱等)、屋顶、烟道、外墙面(包换非承重结构的分户墙外墙面)等基础部分;

2.1.2 走廊通道、大堂、公共门厅、单元门、楼梯、楼梯间、电梯间、电梯、自行车棚过道等公共部分;

2.1.3 楼道内照明设备、避雷设施、供水箱、公共污水管、废水管、空调水管,楼道下水立管及通向污水井的下水道管、雨水管等共用部分。

2.2 全体业主共用共用的配套设施、设备的日常维修、养护和管理,共有配套设施、设备包括:

2.2.1 小区内道路、门岗、桥梁、步行街等公共道路场地;

2.2.2 消防设施、共用的化粪池、窨井及管道系统等;

2.2.3 各类垃圾收集、转运设施等;

2.2.4 公共照明;

2.2.5 智能化监控、门禁系统、设备机房等设施、设备;

2.2.6 共用自行车棚、露天共用停车场、交通标记、公共绿地、信报箱等;

2.2.7 各部位的各类护栏、护网、警示牌;

2.2.8 物业区域内的各种人工河道、观景平台、公共场地上的音响、喷泉、各类景观建筑小品、文体设施等;

2.3 其他不属于业主专有部分的附属建筑物、构筑物、场所及设施的日常维修、养护和管理;

2.4 如下业主共有财产物业服务;

2.4.1 现代雅苑物业管理用房和物业经营用房;

2.4.2 共有部位、共有设施、设备、广告等物业服务;


2.4.3 物业服务区内“临时摊位”设摊监督;

2.5 制订符合本小区特点的安全防范措施,有效维护本小区内公共秩序,协助做好物业管理区域内的安全防范工作。如发生安全事故(人身、财产),应采取相应的应急处置措施,并及时向有关部门报告和协助有关部门做好救助工作,同时上报社区、业主委员会。

2.6 维护物业区域内交通秩序、对车辆(包括非机动车)停放进行有序管理。

2.6.1 路面停车场属于全体业主共有。

2.6.2 路面停车场车位使用人应按100 元/辆/月的标准由甲方收取停车管理泊位费。

2.6.3 本小区业主临时停车的收费标准依据业主大会有关规定确定为5元/小时,外来访客车辆原则上不让进,特殊情况确实需要进小区的,15分钟内免费,超过15分钟后按每小时5元收费(不足1小时的按1小时收费),每天封顶50元。

2.7 做好小区内各公共部位的清扫保洁及垃圾分类、收集和转运等;

2.8 乙方服务人员44人,其中安保人员不少于18人,保洁人员不少于14人。

2.9 做好装修管理,制定并明确房屋装修人在施工前需将装修方案向乙方申请备案,乙方负责向申请人书面告知《杭州市物业管理条例》的有关规定,明确相关的禁行为和注意事项,与其订立书面的装修协议,明确双方的权利和责任,切实做好装修和施工过程中的定期巡查工作,并做好相应记录。及时发现并制止违规装修行为,对于拒不停止和改正的,应当及时报请相关行政部门依法处理。

2.10 建立切实可行的消防管理制度及应急预案,做好公共区域消防设施的维护保养,确保消防措施可靠、有效,如出现设备设施故障、损坏、维修情况应及时向社区、业主委员会报告。

2.11 制定预防火灾、水灾、自然灾害等突发事件的应急救援预案,


定期组织人员进行培训,并向广大业主进行防灾、避灾、救灾知识的宣传教育。

2.12 做好物业区域内的绿化养护管理工作,建立相应的管理制度。

2.13 按照相关法律、法规的规定,妥善保管和正确使用本物业的各类设施、设备和档案材料,当设备、设施及管道、网线等发生变更时,应及时准确地将变更情况记录在案,并对资料真实性和完整性负责。

2.14 按本合同约定收取物业综合服务费和其他约定的费用;

2.15 乙方做好财务管理工作,对本小区物业的财务要单独建帐、单独列支,独立核算物业共有部位或者其他相关场地经营所得(除甲方经营部分)的收支情况。并在每年四月底前在物业管理区域内的醒目位置及网络公众平台公布上一年度的物业共有部位或者其他相关场地经营的收支及使用等情况,接受业主的监督。

2.16 本合同签约后,由乙方负责对物业范围内的所有项目包括: 房屋共有部位和公共设施、业主共有的公用配套设施、相关场地等进行一次统一全面的核查,对检查中存在问题的部位写出检查报告和维修方案,由双方共同签字盖章。

2.17 业主共有财产的经营收益归全体业主所有,收益的处置按议事规则执行。本合同签约后,乙方负责对甲方委托代为经营和管理的业主共有财产的收益,建立单独财务账目和收支报表。

2.18 协助社区开展社区文化活动,为小区业主提供优质、丰富的文体活动服务。

2.19 提供方便业主生活的特约服务,公示特约服务的项目和内容,明示收费标准。

第三章物业服务的质量和标准

第三条 乙方应按下列约定,达到《物业服务质量标准细则》明确的标准:

3.1 房屋及各种设施、设备的维修、养护要做到有制度、有计划、有


措施、有落实。

3.2 房屋外观保持完好、整洁。

3.3 设备、设施状态良好,运行正常,特别加强对电梯、消防、水、电、气等重要设施设备运行状况的监督、及时发现隐患,及时处理或报告主管单位处理,防止带病运行。

3.4 清卫保洁管理制度完善、标准明确,保持各公共部位干净、整洁,努力减少小区内各种影响生活环境的污染源的出现。

3.5 绿化管理制度完善、养护标准明确,绿化面积达标,发现枯死能及时补种,有防止踩踏、盗采的措施。

3.6 规定车辆行驶路线,引导车辆有序停放,及时劝阻和制止违停、乱停行为。业主和物业使用人应积极配合并服从物业秩序维护人员的管理。

3.7 采取有效预防措施,防止公共区域发生交通事故,力争不发生刑事案件和火灾事故。

3.8 建立各种设施设备维修维护“台帐”(包括电子台帐)并将电子台帐按月递交甲方一份。

第四条 物业服务的标准乙方按照本合同附件一《物业服务标准细

则》及合同约定的服务要求提供服务。

第五条 甲方按季度或半年度对乙方的服务状况进行考评,考评的结果作为甲方对乙方年度服务质量评估的依据之一。(附考评细则)

第四章物业服务的相关费用

第六条 双方约定物业服务费的收费方式为包干制。执行国家、省、

市有关物业管理服务费用的相关规定,物业服务费由业主按其拥有物业的建筑面积(包括产权证有记载的阁楼面积)交纳,具体标准如下:

6.1 住宅(包括小高层、高层):1.6元/月/平方米(不含公共能耗费);

6.2 现代雅苑商铺:2.20元/月/平方米(不含公共能耗费);


6.3 住宅改变性质为非住宅(办公/商业/群租):3.40 元/月/平方米(不含公共能耗费);

6.4 现代之窗商业/办公:3.40元/月/平方米(不含公共能耗费);

6.5 地下车位物业服务费:40元/个/月。

乙方在其经营中的盈利和亏损均由乙方自行享有和承担。乙方如擅自挪用代收、代管的经费,被发现后按违规责任处理(按挪用同等金额的3倍罚款支付给甲方),并依法追究责任人法律责任。

6.6 公共区域水、电等公共能耗费及电梯维保年检费分摊约定如下:按业主所拥有物业的建筑面积、楼层分摊:现代雅苑按0.5元/月/平方米,每半年公布一次收支情况,按实分摊,多退少补。现代之窗按0.6元/月/平方米包干,乙方预收12个月。

6.7 本小区区域内,物业为业主提供泊车服务的,甲方每年支付服务费15万元,每半年支付一次,如因物业泊车移车过失损坏业主车辆的,由物业与业主协商解决车辆维修。

第七条 综合物业服务费包括:物业服务成本、税金和合理的利润。

具体由以下项目组成:

7.1 乙方员工的薪酬(含奖金)、社会保险和按规定提取的福利费等;

7.2 物业区域秩序维护物料费用;

7.3 物业区域清洁卫生物料费用;

7.4 物业区域绿化养护费用;

7.5 公共能耗费含电梯电费、年检费和维保费,不含电梯更换配件维修费用;

7.6 办公费用;

7.7 物业服务企业固定资产折旧;

7.8 物业共用部位、共用设施设备及公众责任保险费用;

7.9 管理费分摊;

7.10 法定税费;


7.11 物业服务企业的利润;

7.12 其他费用。本条约定的物业服务费不含物业保修期满后物业共用部位、共用设施设备维修、维护保养、更新和改造的费用。如上述费用须通过物业专项维修资金予以列支,物业专项维修资金使用根据相关文件规定执行,但本合同另有约定的除外。

第八条物业服务费自乙方实际提供服务之日起计收。

8.1 业主约定由物业使用人交纳物业服务费、车位服务费等费用的,从其约定,业主负连带交纳责任。

8.2 业主与物业使用人之间的交费约定,业主应及时书面告知乙方。物业产权或者租赁关系变更时,相关业主、物业使用人应当结清物业服务费、公共能耗费、车位服务费等相关费用。

第九条 物业服务费用按6个月预收,但预收期限不得超过12

个月,本合同的剩余期限不足12个月的,预收期限不得超过合同的剩余期限。

第十条物业公司代收、代管、代支的项目

10.1 用于房屋共用部位和共用设施、设备的日常维修费属于甲方委托乙方代收、代管、代支的经费项目,具体费用由甲方实际承担,由乙方代为收支、管理。

10.2 乙方收取的房屋共用部位和共用设施设备日常维修费用,在财务上须单独立帐,支出项目和支出数额应逐一经过甲方审核同意,严格地按照本合同所约定的相关条款执行,并应当按月向甲方提交日常维修、养护计划以及资金使用情况,接受甲方监督。乙方要建立完善的日常维修费台账档案和预决算制度,将维修资金的基本账目每年张榜公示一次,并在每年11月底前作出下一年度财务预算,每年3月底前作出上一年度决算,预决算方案要报甲方审核。

10.3 日常公共设施维修费(小修)的使用规则

10.3.1 为保证维修的及时性及提升工作效率,乙方提供维修工作联


系单,提前报业主委员会审核同意后,方可实施,成本由甲方列支相关费用。

10.3.2 维修耗材及配件的报价:乙方提供耗材及配件报价清单,甲方可根据大型实体连锁超市价格、市场价格和网上价格作为综合评估标准。

10.4 单项工程及维修费用在30万以上(含30万)对于共用部位、共用设施设备进行中修及中修以上的维修、更新和改造的,乙方需向甲方提供年度维修计划并按以下流程操作:

10.4.1 费用申请报告(项目经理签字并加盖乙方公章);

10.4.2 相关项目的有关图纸、预算资料;

10.4.3 提供2-3家以上单位盖公章的报价单及相关资质资料原件及盖公章复印件;

10.5 单项工程及维修费用在30万以上,依照小区《业主大会议事规则》规定,由甲方讨论并报业主大会决定,将维修工程及内容、概算公示,征求业主意见。并依法公开招标,工程决算以第三方审计为准。

10.6 双方约定每月一次定期进行预授权项目的事后审核,乙方需提供详细的费用清单,对不符合规定列支的项目甲方有权驳回,并对使用维修资金工程项目的施工质量及材料消耗等进行监督和验收。

10.7 公共区域水、电能耗费管理使用规则。

10.8 业主电梯的年检费、维护保养费由物业公司从公共能耗费中支出,并且每台电梯的维修保养费不得低于当地“质检部门”的市场指导价,当地如无市场指导价可参考同等城市级别的质检部门的市场指导价。

10.9 现代雅苑和现代之窗内的单元楼道、门厅、公共自行车棚、地库等公共区域的照明电费均列入公共能耗费。

10.11 电梯用电、道路照明、监控和消控设备用电电费均列入公共能耗费。


10.12 现代雅苑公共能耗费使用情况每半年公布一次,年底清算,根据发生金额,多退少补。

第十一条业主专有自用部位的服务收费乙方应业主要求,对业主房

屋专有自用部位、自用设备、提供维修、养护或其他特约服务的费用,由乙方自行与业主商定或按乙方在物业区域内公示的收费标准收取,乙方有权自行制定收费标准。

第十二条公共服务项目收费乙方接受市政公用事业服务单位委托

代收物业区域内供水、供电、供气、通讯、有线电视、宽带等上述费用时,不得向业主加收手续费等额外费用。

第十三条在物业服务期限内,如因当地物价指数、最低人工工资(包

括社保、公积金)等调整导致物业服务企业成本大幅度上涨,乙方需要提高物业服务费的收费标准的,须经甲乙双方协商,提交召开业主大会表决决策。

第五章双方权利义务

第十四条甲方的权利和义务

14.1 依据《中华人民共和国民法典》、《杭州市物业管理条例》以及《业主大会议事规则》和《业主管理规约》的相关规定,代表和维护业主和物业使用人的合法权益。

14.2 有权对乙方制定的各项规章制度、物业服务方案和服务质量进行监督检查。对本物业区域内的物业服务事项有知情权、监督权、批评指正权、评价考核权等相关权利。

14.3 有权督促乙方做好物业服务工作。在实施过程中,如有业主对乙方的该项服务决策提出异议时,甲方应按照小区《业主大会议事规则》和《业主管理规约》的相关规定妥善处理。

14.4 有权委派人员参与现场查验,与乙方共同确认现场查验结果,并按照相关规定与乙方办理承接验收手续,移交物业共用部位、共用设施设备、共用场地、物业管理用房及业主资料等其他相关资料。


14.5 了解业主、物业使用人的意见和建议并给予反馈,监督、协助乙方履行物业服务合同,并负责向业主大会报告物业管理的实施情况。

14.6 对违反物业服务合同约定,逾期不交纳物业服务费的业主或物业使用人,听取逾期不交纳的原因,进行劝告、解释,对无正当理由的可在本物业区域内进行公示等方式协助乙方催交,劝告无效的,甲方支持乙方通过法律途径解决,但不同意乙方以“非正当”手段催交物业费,“非正当手段”方式包括但不限于停水表、停电等行为。

14.7 对拖欠物业费的问题及时展开专题调查了解,属于历史遗留问题或有正当理由的,应当主动协调处理,逐步解决物业费拖欠问题,维护已交物业费业主的权益。

14.8 乙方与业主达成的特约服务约定,如不损害或影响其他业主的利益及《业主大会议事规则》和《业主管理规约》原则时,甲方不得加以干涉。

14.9 对乙方所选聘的第三方专业服务企业所承包的专项物业外包项目的服务质量,甲方经三次要求改进仍不能达到本合同约定的服务标准,甲方有权要求乙方通过招标方式重新选聘专业服务企业。乙方重新选聘的第三方专业服务企业所承包的专项物业外包项目的服务质量还是达不到要求时,甲方有权自行选聘第三方专业服务企业承包专项物业项目,服务费用从综合服务费中支取(费用参考乙方付给第三方的额度)。乙方不得以任何形式拒绝和阻拦。

14.10 甲方有权向乙方索取由乙方聘请的第三方专业服务企业的各类资质证明文件,并进行核实。

14.11 乙方应与路面停车场车位使用人(临时停车除外)签订书面的

《机动车临时停放协议》;明确双方在车位使用及停车管理服务等方面的权利义务。

14.12 授权乙方对业主、物业使用人违反《业主管理规约》的行为,


依照约定进行劝阻、制止。

14.13 协助乙方做好物业服务工作和宣传教育、文化活动,并按规定做好相关物业管理事项的公示工作。

14.14 负责对乙方的管理和考核,并实行管理考核施奖罚制度,具体奖罚详见《现代雅苑物业管理考核办法及评分细则》、《物业服务考核表》、《现代雅苑物业服务奖惩制度》。

14.15 对乙方管理及服务人员,因服务不到位、严重违反管理规定或引起责任事故,甲方有权要求更换。

14.16 乙方服务人员未达到合同约定人数,缺少一人处违约金300元

/天,直至人数补齐为止,如因员工突然离职而缺员,乙方在一个月内补充人员,则不扣款。

14.17 法律法规、本合同及管理规约等规定甲方享有和承担的其他权利义务。

第十五条 乙方的权利和义务

15.1 为保证甲方委托事项的实现,按照《杭州市物业管理条例》和本合同的约定,设立专门机构负责日常物业服务工作,制订并不断完善各类管理制度、工作计划,并交甲方备案。

15.2 有权将物业管理区域内电梯、空调、监控、消防等特种设施设备维保及绿化养护等其他专业服务委托给专业性服务企业,但不得将该区域内的全部物业管理一并委托给第三方;对业主、物业使用人违反管理规约的行为进行劝阻制止,但不得超越法律法规规定及本约定的管理权限。

15.3 接受甲方的日常监督、检查、考评,并对存在问题及时有效地整改。

15.4 做好服务组织体系的定员、定编、定岗工作,经双方认同后不得随意删减(按照合同约定的人数对本区域实行服务,如果随意删减人员即视为乙方违约),乙方每半年更新本区域服务人员花名册给甲


方。服务体系实行项目经理责任制,技术岗位人员要有国家认可的上岗证,明确项目责任人的责权利。在合同期内,如减少人员,甲方有权扣除减少人员工资标准的违约保证金。

15.5 根据有关法律法规、《业主大会议事规则》、《业主管理规约》的规定及本合同,按照约定的物业服务标准和内容提供物业服务,收取物业综合服务费用、特约服务费用及甲方委托的代收、代管费用,建立健全“办事制度、办理纪律、收费项目和标准”等信息公开制,对物业服务区域内所有收费项目、收费标准等应当按价格部门相关规定在收费场实行明码标价。

15.6 向业主、物业使用人收取物业服务费,通过合法有效的方式解决恶意拖欠物业服务费的问题,对延迟交纳物业服务费并有正当理由的业主、物业使用人,协助甲方查明原因,积极妥善解决。

15.7 建立健全财务管理制度,定期公布代收代管财务收支情况。根据《杭州市住宅小区物业管理条例》有关规定,业主和业主委员会对物业服务企业公布的代收代管收支情况有异议的,物业服务企业应当在3个工作日内予以答复和说明;业主委员会也可以委托审计单位进行审计。

15.8 乙方应当依照本合同的约定提供物业服务,当出现安全隐患,危及业主的利益时,乙方应积极采取有效应对措施。乙方未能履行本合同的约定,导致业主人身、财产安全受到损害的,应当依法承担相应的法律责任和经济赔偿责任,如乙方已向甲方申请或申报,因甲方未及时批复或采取措施的原因造成的损害,则乙方无责。

15.9 乙方可选聘第三方专业服务企业承包本物业区域内的专项服务项目,如电梯、空调、监控、消防等物种设施设备维保及绿化养护的专项服务,但应事先征求甲方意见,并邀请甲方参与谈判,乙方与所选定的专业服务企业签订的服务合同不得低于本合同的服务标准,并对专业服务企业的服务行为承担连带责任。如第三方提供的服务未能


达到合同约定的标准,乙方应及时提出整改要求或整改方案,并接受甲方提出的整改要求。乙方不得将本区域内的主要物业服务委托给第三方。

15.10 乙方接受甲方、业主和物业使用人的监督、定期向甲方、业主和物业使用人报告物业服务合同履行情况;及时向甲方、业主和物业使用人通报本物业区域内有关物业的重大事项,建立健全业主投诉责任机制,及时妥善处理业主投诉;业主对投诉处理结果满意度将作为乙方服务是否合格的评价标准之一。

15.11 乙方对业主和物业使用人违反《业主大会议事规则》和《业主管理规约》的行为,采取告知、劝说和建议等方式督促业主和物业使用人改正。对拒不停止或改正违规行为的,应及时上报社区、业主委员会,并报请相关行政部门依法处理;乙方不得以业主、物业使用人未缴纳物业服务费、违反管理规约等为由,采取限制进入小区、停水停电等损害业主、物业使用人合法权益的行为。

15.12 乙方不得擅自占用本物业区域内的共用部位、共用设施设备或改变其用途;不得擅自占用、挖掘本物业区域内的道路、场地。确需临时占用、挖掘本物业区域内道路、场地的,应按规定办理相关手续,制定施工方案,并征得甲方和专有部分面积占比2/3以上的业主且人数占比2/3以上的业主参与表决,并经参与表决专有部分占建筑总面积3/4以上的业主同意后,报有关部门批准方可实施,开工前也要在物业区域内公示,施工过程中尽可能减少对正常秩序的影响,施工结束及时恢复原状。在紧急情况下,乙方为了公共利益可以先行施工,但事后应予以说明。如占用公共区域,需对有影响的业主进行相应的经济补偿。

15.13 本物业区域内需另行配备相关设施设备的,乙方应事先与甲方协商,并取得甲方的书面同意。

15.14 采取积极的措施解决前物业遗留的重大问题和涉及甲方权益


的事项。

15.15 乙方在开展各项物业服务活动过程中,不得侵害业主、非业主使用人及他人的合法权益,不得利用提供物业服务的便利获取不当利益。

15.16 维护本物业服务区域内公共秩序,协助公安机关做好物业服务区域内的安全防范工作。发生安全事故时,应及时采取应急措施,及时向有关行政管理部门报告;协助做好救助工作;协助公安机关做好流动人口和出租房屋登记报备工作;对不履行义务的业主,应及时向公安机关报告,由公安机关进行处罚;协助有关部门制止违法、违规行为。

15.17 提前将房屋装饰装修中的禁止行为和注意事项书面告知业主,并按规定审核业主、物业使用人的装修方案,按规定与业主签订房屋装饰装修管理服务协议;监督业主、物业使用人、施工单位在指定的适宜位置堆放装修垃圾,并督促其及时清运;对业主或非业主使用人违反《业主管理规约》的行为,针对具体情节并根据情节轻重采取告知、规劝、制止、向甲方和有关部门报告。

15.18 本合同依法解除、协商解除、单方解除或者期满终止时,乙方应当按照有关规定和本合同约定退出本物业服务区域的物业服务,并按有关规定和本合同约定办理移交手续和项目退出手续。

15.19 法律法规、本合同及管理规约等规定的其他权利义务。第六章业主共有财产的使用、经营、管理及其他

第十六条 物业管理办公用房主要用于物业服务企业开展物业服务

和业主委员会进行日常办公,甲方应于合同签订之日起3日内向乙方

提供物业经营管理用房,包括现代雅苑13幢1单元101室、102室、

202室共计约532.25平方米,201室为业主委员会办公室。

第十七条 规划内的地面停车场(库)属于全体业主共有,其他占用共用道路或其他场地用于停放车辆的车位,均按甲方颁布的《小区车


辆管理办法》实施,如甲方车辆管理办法调整,以新管理办法实行。第十八条规划内的地下停车库服务费用由乙方收取,按规定做好管理,如服务费用调整,以新管理办法实行。

第十九条物业经营管理用房的所有权属于该物业服务区域内的全

体业主。乙方在合同期限内不能擅自改变其用途。本合同终止或解除后,乙方应当将物业经营管理用房恢复原状并及时移交给甲方。

第七章 物业专项维修资金及物业保修金

第二十条 物业专项维修资金专项用于物业共用部位、共同设施设备保修期满后的维修、更新和改告。

第二十一条 使用用物业专项维修资金的,按照《杭州市物业管理条例》第55条、第56条的规定执行。

第二十二条 乙方应每年在主管部门公布物业专项维修资金缴交及

使用情况后,在物业管理区域内公告物业维修资金的缴交及使用情况,接受业主的监督。

第二十三条 乙方应建立物业专项维修资金申请及保修期内报修、维

修等情况台帐,接受相关各方的查询。

第八章物业考核管理

 

第二十四条 乙方向甲方交纳10万元服务保证金,用于对乙方管理考核的保证金。

第二十五条 考核小组由街道、社区、业主代表5—10人、业主委员

会委员组成,考核得分=半年度(或季度)考核50%+满意度调查50%,满意度调查超过30%以上业主参与,可线上或线下投票。

第二十六条 乙方应按附件《物业服务内容和标准》规定的乙级服务

内容与服务标准提供服务,甲方有权根据《物业服务管理考核办法》由考核小组进行评分,如未达到考核要求,按以下条款在考核次月扣除服务保证金。


26.1 年度总评分75(含)—80(含)分,考核结果为合格;

26.2 年度总评分70(含)—75分,甲方扣除服务保证金3万元;

26.3 年度总评分低于70分,甲方扣除考核保证金5万;

26.4 年度总评分低于65(含)分的甲方有权要求乙方整改,如在三个月内服务未见改善和提升的,甲方有权召开业主大会表决解除本合同,甲方不承担违约责任;

26.5 年度总评分高于80—85分,甲方奖励人民币5万元;

26.7年度总评分高于85(含)—90分,甲方奖励人民币8万元。

26.7年度总评分高于90(含)—95分,甲方奖励人民币10万元。

 

第八章违约责任

第二十七条甲方违反本合同第十四条中某一条的约定,甲方应在

双方商定的期限内解决;逾期未解决的,乙方可要求甲方支付违约金人民币2万元;

第二十八条乙方违反本合同第十五条中某一条的约定,乙方应在双

方商定的期限内整改;逾期未整改的,甲方可要求乙方支付违约金人民币2万元;

第二十九条乙方违反本合同第四章约定,擅自提高收费标准或另行

额外收费的,视为乙方违约,甲方有权要求乙方清退多收的费用,严重的甲方有权解除合同;造成业主或非业主使用人损失的,乙方应给予相应的经济赔偿。

第三十条甲乙双方任何一方,无正当理由擅自终止合同的,应向对

方支付人民币20万元违约金;给对方造成的经济损失超过违约金的,还应承担赔偿责任。

第三十一条 因乙方未履行合同义务,引起小区内发生斗殴、抢劫等

恶性事件,致使发生人身伤亡的,经主管单位核定是乙方责任的,业主委员会有权解除合同,并赔偿业主损失。小区的失窃事件,经公安


机关认定物业存在失职行为的,乙方需做相应赔偿。

第三十二条 在物业服务过程中,非乙方过错导致的损害后果,乙方不承担赔偿责任:

第三十三条 甲方违反本合同约定的义务,致使乙方不能完成本合同第二条、第三条约定的服务内容和质量标准,乙方有权依法解除本合同。

第三十四条 乙方违反本合同的约定,擅自提高物业服务费用标准

的,对超出标准的部分,业主和物业使用人有权拒绝交纳;乙方已经收取的,业主和物业使用人有权要求乙方双倍返还。

第三十五条 业主或物业使用人违反本合同约定,逾期支付物业服务

费及相关费用的,乙方有权要求业主或物业使用人支付,并在未付金额的基础上按日加收千分之三的违约金,最高不超过应收金额的30%,并承担因此而支出的律师、公证费用。

第三十六条 甲方解除本合同的,应当书面告知乙方,并给予乙方合

理期限腾退房屋,办理移交手续;合同自然终止的,乙方应等待与甲方或全体业主依法选聘的物业服务企业办理完交接手续后方可退出本物业服务区域。

第九章其他事项

第三十七条在物业服务过程中发生下列事由,乙方不承担责任:

37.1 因国家规定之不可抗力之事及非乙方能够控制的其他事由,包括但不限于政府行为或政策法规变动导致物业管理服务中断的;

37.2 乙方已履行本合同约定义务,但因物业本身固有瑕疵(须乙方提前书面上报确定的为固有瑕疵)造成损失的;

37.3 因维修养护物业共用部位、共用设施设备需要且事先已告知业主和非业主使用人,暂时停水、停电、停止共用设施设备使用等造成损失的;

37.4 因非乙方责任出现物业服务费、公共能耗费、供水、供电、供气、供热、通讯、有线电视及其他共用设施设备运行障碍造成损失的;


37.5 因甲方或业主、非业主使用人未及时交纳供水、供电、供气、供热、通讯、有线电视等费用而导致服务中断或受到影响的;

37.6 业主、非业主使用人违反《业主管理规约》和物业管理区域内规章制度的行为,虽经乙方采取规劝、制止、向有关部门报告等措施后,仍未解决,其行为对其他业主、非业主使用人产生妨碍和影响的;

37.7 业主或物业使用人未经乙方同意,私下委托乙方工作人员到专有部位提供服务所致之任何损害;

37.8 自业主或物业使用人在物业公司发布收费公告或告知后仍迟延给付服务费用至清偿日期间(含票据未兑现部分)产生之任何损害;自缴清服务费用之时起恢复追偿权利。

第三十八条本合同期限自2022111起至20251031止。

第三十九条本合同期限届满前三个月,业主委员会应组织召开业主

大会表决续聘物业服务企业,并将决定书面告知物业服务企业;物业服务企业决定不再续签物业服务合同的,应当在物业服务期限届满三个月前书面告知业主委员会。

39.1 业主大会决定续聘的,业主委员会应当及时与物业服务企业续签物业服务合同。业主大会决定选聘新的物业服务企业的,原物业服务企业应当在与新物业服务企业办理完成交接手续后退出物业服务区域,收到甲方书面通知30日后退出本物业服务区域。

39.2 物业服务合同期限届满,业主大会没有做出选聘或者续聘决定,原物业服务企业自愿按照原合同约定继续提供服务的,物业服务合同自动延续至业主大会作出选聘或者续聘决定为止。

第四十条 本合同终止时,乙方应将物业管理用房、物业管理档案、

资料以及属于全体业主的财物、个人信息及时完整的移交给甲方,并按照相关规定办理移交和物业项目退出手续。

第四十一条 业主委员会未经业主大会授权及业主大会同意,不得擅

自与物业服务企业签订物业服务合同;物业服务企业对业主做出欺诈


性宣传或不切实际的承诺,后果由物业服务企业及相关责任人承担。第四十二条业主可与物业使用人就本合同的权利义务进行约定,但物业使用人违法本合同约定的,业主应承担连带责任。

第四十三条附件为本合同不可分割的组成部分,与本合同具有同等法律效力。

第四十四条本合同未约定或约定不明的事宜,双方可另行签订补充

协议;双方另行签订的补充协议不得不合理减轻或免除本合同中约定应当由乙方承担的责任,或者不合理加重甲方、业主方责任。补充协议仍应呈报物业所在地区、县(市) 房产主管部门备案。

第四十五条履行中发生争议,由双方协商解决,协商不成,任一方

均可向杭州市拱墅区人民法院提起诉讼;

第四十六条本合同一式五份,甲、乙双方各执贰份,报辖区物业主管部门(备案)壹份 ,具有同等法律效力。

第四十七条双方各条款中附件均为本合同的附件,具有同等法律效力。第四十八条本合同自甲乙双方签字盖章之日起生效,签字盖章有先后的,由后一方签字盖章之日起生效。

附件:

现代雅苑(含现代之窗)物业服务质量满意度调查表现代雅苑物业管理考核办法及评分细则

现代雅苑物业服务奖惩制度物业服务质量标准

 

 

甲方(签章) 乙方(签章)

 

 

负责人: 法定代表人:


年 月 日 年 月 日


 

 

现代雅苑(含现代之窗)物业服务质量满意度调查表

房号: 受访者姓名: 联系电话: 时间:


 

第23页共37页





 




 



 

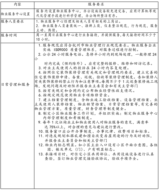
物业服务质量标准

 

根据《杭州市普通住宅物业菜单式服务参考收费标准》乙级标准以上进行物业管理服务。

一、综合管理服务标准

 



二、公共区域清洁卫生服务标准

 

 


 

三、公共区域秩序维护标准

 

  

四、公共区域绿化日常养护服务标准与收费标准

 

 



五、共用部位、共用设施设备日常运行、维护服务标准

 

 


 

现代雅苑物业服务奖惩制度

第一条总则。为提升物业公司服务意识和管理水平,调动物业公司各级人员的积极性和主动性,树立物业服务主人翁思想,强化工作流程岗位职责,制定奖惩制度。

第二条:奖惩原则。业主委员会本着“有功必奖,有过必罚,奖惩结合”的原则,坚与物业公司岗位职责挂钩,提高物业公司的服务水平。第三条适用范围。本奖惩制度适用于物业服务公司全体人员。

第四条奖励或处罚方式。

 

1、奖励方式:年度集中奖励兑现和及时奖励兑现相结合。

 

2、处罚方式:月度物业服务保证金中处罚,并及时补足保证金。第五条 奖励分类。

1、月度、年度服务奖励;

 

2、突出贡献奖励;

 

3、效益分成奖励;第六条处罚种类。1、通报批评;

2、经济处罚;

 

3、留用查看;

 

4、调岗。

 

第七条有下列表现应给予奖励。

 

1、获得省、市、区级突出贡献或事迹表彰的,一次性奖励物业公司

 

5万元;


2、为小区业主见义勇为,挺身而出行为的,一次性奖励2万元;

 

3、为业主委员会经营性收入做出突出贡献的(含包月和临时停车费

 

+场地租赁费),年经营性收入超过85万元上部分,一次性奖励超额部分的40%,年经营性收入超过110万元上部分,一次性奖励超额部分的50%,阶梯计值,年度清算发放;

4、为小区业主提供户内免费服务,业主评价为优的,每次奖励50元,季度兑现清算;

5、获得业主委员会年度服务之星评比优秀的,一次性奖励不超过 4万元,造册发放员工签收后交业委会存档。

6、为小区管理或服务做出突出贡献者,业主委员会认为应当给予奖励的,单次奖励最高不超过2万元;

7、以上奖励费用,从现代雅苑经营性收入中列支。第八条有下列表现应给予处罚。

1、发生重大责任事故或省、市级媒体专题报导,对小区产生恶劣影响的,一次性扣罚物业服务保证金2万元;

2、物业公司员工与业主发生打架行为,按派出所认定结果由员工承担相应责任,一次性扣罚物业服务保证金2000元;

3、因物业服务人员过失,导致小区经济损失超过5万元,一次性扣罚物业服务保证金2万元,不超过5万元,一次性扣罚物业服务保证

金1万元。

 

4、因服务不到位,业主委员会提出对相应责任人处理未执行,发生一起扣罚物业服务保证金2000元;


5、有贪污、盗窃或利用职务徇私舞弊的,发生一起扣罚物业服务保证金壹万元;

6、每月因物业服务原因被业主有效投诉超过10起,扣罚物业服务保证金2000元,超过20起,扣罚物业服务保证金6000元;

7、小区业主上报须处理事项,物业应积极响应,超过约定时间1小时仍未到场的,发生一起扣罚物业服务保证金1000元;

第九条以上奖励处罚条款增加或减少,奖罚经额不高于2万元,由业主委员会讨论并公示后可增减修改。

 

 

附件:奖罚处理通知书

奖罚处理通知书

 


现代雅苑第五届业主委员会二〇二二年十月十八日

此功能未开通,敬请期待。