通知公告

公告中心

世茂江滨花园碧景湾小区 物业服务合同(草案)

杭州市钱塘新区世茂江滨花园碧景湾小区第三届业主委员会 阅读量:961 2023-07-09 16:59:56

项目名称:杭州钱塘新区世茂江滨花园碧景湾小区

项目地址:杭州市下沙白杨街道25号路88号

委托方:杭州钱塘新区世茂江滨花园碧景湾小区第届业主委员会

受托方:龙湖物业服务集团有限公司

签订地址:世茂江滨花园碧景湾小区业委会会议室

 

 

 

 


 

甲方(业主委员会):杭州钱塘新区世茂江滨花园碧景湾小区第届业主委员会

业主委员会负责人:叶源锋联系电话:

通讯地址:杭州市下沙白杨街道25号路88号14幢

邮政编码:310018

乙方(物业服务企业):龙湖物业服务集团有限公司

法定代表人:刘兴伟

通讯地址:重庆市渝北区龙溪街道新南路6号龙湖花园1-2(博德台)一楼

邮政编码:401120

 

 

根据《中华人民共和国合同法》规定,在平等、自愿、协商一致的基础上,就甲方(选聘单位)委托乙方(经评审最终确定的物业服务企业)对世茂江滨花园碧景湾小区物业管理服务项目提供专业化、一体化的物业管理服务,经甲乙双方自愿协商一致订立本合同。

 

第一条物业基本情况

1、物业名称:杭州钱塘新区世茂江滨花园碧景湾小区

2、物业类型:高层住宅共13幢

3、坐落位置:杭州市下沙白杨街道25号路88号(下沙25号大街与14号大街交叉口)

4、物业管理区域四至:东至沿江大道南;南至16号大街;西至25号路;北至14号街。

5、物业管理区域概况:总建筑面积196568.00平方米,其中地上总建筑面积160530平方米,地下建筑面积36037平方米。地上住宅用房建筑面积154867.2平方米,地上架空层建筑面积2701平方米;经营性用房建筑面积669.74平方米;会所建筑面积4216平方米。

6、辖区住户:住宅总户数1194户

7、车位情况:机动车车位数920个,其中地上车位119个,地下车位801个

8、物业服务配套用房:物业管理用房和公共用房(13幢1楼、15幢1楼、11幢1楼)建筑面积约620.92平方米,社区用房建筑面积约498.16平方米。

 


第二条委托管理事项

1.房屋建筑本体共用部位(包括但不限于:楼盖、屋顶、梁、柱、内外墙体和基础等承重结构部位、外墙面、楼梯间、走廊通道、门厅、设备机房)的维修、养护和管理。

2.房屋建筑本体共用设施设备(包括但不限于:共用的上下水管道、落水管、垃圾道、烟囱、共用照明、天线、加压供水设备、配电系统、弱电系统、楼内消防设施设备、电梯等)的维修、养护、管理和运行服务。

3.本物业规划红线内属物业管理范围的市政公用设施(包括但不限于:道路、室外上下水管道、化粪池、沟渠、池、井、绿化、室外泵房、路灯、自行车房棚、停车场)的维修、养护和管理。

4.本物业规划红线内的附属配套服务设施(包括但不限于:球场、商业网点等)的维修、养护和管理。

5.公共环境(包括公共场地、房屋建筑物共用部位等等)的清洁卫生、垃圾的收集、清运。

6.交通、车辆(包括电动自行车、电动摩托车、摩托车及其他车辆)行驶及停泊的管理。

7.配合和协助公安机关进行安全监控和巡视等保安工作,因乙方安保不力给业主造成损失的,乙方应承担相应的法律责任。

8.社区文化娱乐活动。

9.物业及物业管理档案、资料的收集及整理;

10.对装修活动进行监督管理;

11.甲方(含小区业主大会及业主委员会)要求乙方完成的小区内其他工作。

12.法律、法规、规章和政策规定由物业管理公司管理的其它事项。

 

第三条合同期限

1、自2023年101日至2026930日。合同期限届满,乙方应根据甲方的要求延续提供1-2个月的服务,费用标准按原合同规定执行。

2、合同期限届满后,乙方欲继续为甲方提供物业管理服务的,应在合同期限届满前6个月向甲方提出,经甲乙双方协商一致后重新签订物业服务合同;如合同期限届满后,甲方采取公开选聘方式确定物业服务企业的,在综合考虑乙方之前的服务情况后,在同等条件下甲方优先与乙方签订物业服务合同。


第四条物业装备、耗材的使用

甲方免费提供物业管理用房供乙方工作人员使用,但办公用品(包括但不限于:办公桌、电脑、打印机、对讲机、文件柜等自身使用的办公用品等)由乙方自行解决。

 

第五条物业管理收费

1、本合同期限内物业管理服务费住宅按:每平方米2.25元/月(不含能耗费),经营性用房(位于瑞景湾,物业费由坐落地物业公司收取)与会所物业管理费每平方米2.5元/月(不含能耗费,收费面积与时间以出租合同为准),地下车位使用管理费60元/个·月。未售或因建设单位原因未按时交付给物业买受人的地下车位,由建设单位按照物业收费标准全额缴纳。随着乙方各项经营成本的增加,结合物业服务及市场的实际情况,拟定一年后对物业服务费进行适当调整,具体调整方案待提交业主大会进行表决通过后执行;除本合同明确约定可以另行收取的费用和有偿收费(需明码标价并公示报业委会备案后实施)外,所有物业管理及服务费用均包括在内,乙方不得另行向甲方或使用人收取任何其他费用。

2、公共能耗费用为预收每平方米0.5元/月/平方米,按12个月据实结算。

第六条费用结算方式

本物业管理区域物业服务收费为包干制。

乙方进场服务后,每6个月收取一次物业管理费。每半年度第一个月15日前,乙方按合同约定的收费标准收取本年度的物业管理费。物业服务费用由业主按其拥有物业的法定产权建筑面积(已办理房产证的,以房地产证记载的建筑面积为准。房产证未记载建筑面积或未办理房产证的,以物业买卖合同中约定的建筑面积为准)交纳,包干使用,盈余或亏损均由乙方享有或承担。甲方认为有必要的,可协助乙方收取该等费用。乙方收取物业管理费后应出具发票。

物业服务费实施预收,业主或非业主使用人逾期缴纳物业服务费的,从逾期之日起按每日千分之三支付违约金。本合同存续的剩余期限不足6个月的,预收期限不得超过合同的剩余期限。如乙方为业主代缴费用的,从业主逾期之日起按每日千分之三取违约金。

乙方保证按本协议附件1约定的服务内容和质量标准提供服务。


第七条履约保证金

1.收到续签通知书后7天内,乙方须向甲方交纳人民币5万元的履约保证金及10万元的《见索即付履约保函》共计15万元。履约保证金被扣除后,物业服务企业应在一个月内补足。保证金没有按时足额补足到账的,甲方有权提前解除合同。该保证金在甲方保管期间不计息。

2.因乙方原因导致甲方的设备、设施、场地等财物损坏的,或因乙方违约产生的违约金,甲方有权在书面通知乙方后,从乙方的履约保证金中扣除。扣除后,乙方应在三日内补足履约保证金。

3.在合同期限内,乙方无应向甲方支付而实际未付的款项(包括但不限于损害赔偿、违约金及其他款项)的,甲方在合同期限届满后或合同提前终止后一个月内全额无息退还履约保证金;否则,甲方将在扣除乙方应付金额或违约金后退还保证金余额。

4.甲乙双方确定每年度进行一次物业服务满意度测评,测评方式由甲乙双方协商确定,若双方无法达成一致,则提交业主大会进行决议。乙方按月向甲方提供业主平台差评工单及处理的内容与数据,物业、业委会、业主代表及业主志愿者组成测评小组对差评明细进行评论分析与打分,并纳入年度的满意度测评。测评满意度低于60%的,甲方有权提交业主大会表决是否提前解除合同并扣除全部履约保证金;测评满意度在60%—70%(含60%,不含70%)之间的,扣除履约保证金4万元;测评满意度在70%-90%(含70%,不含90%)之间的,不奖不罚;测评满意度在90%及以上给予奖励2万元

5.在本合同期限内,甲方对乙方员工动手殴打业主或非业主使用人等行为实施零容忍,一经发生,乙方应立即对涉事工作人员作出开除或调离本小区岗位的处理。否则,甲方扣除50%履约保证金并解除合同。如行政、司法等部门认定乙方需对涉事业主承担赔偿责任的,乙方仍应承担。

6.因物业费收取方式为包干制,乙方自负盈亏,乙方可不向甲方公示财务收支情况,甲方也不审定乙方物业管理财务预算及决算。但,乙方应每年向全体业主公示能耗费、公共收益等按相关规定需要向全体业主公布的费用使用情况。此外,乙方应于每年7月底和次年1月底向业主提交年度工作总结报告。逾期七日仍不公开的,甲方有权扣除履约保证金1万元。经甲方发函要求乙方公开或提交上述资料乙方仍拒不执行的,甲方有权没收全部履约保证金,并解除物业管理服务合同。

7.甲方每季度定期根据物业合同内容对物业各项服务工作进行抽查和巡查,如有未达到合同约定要求的事项,业委会发函督促物业限期整改,如未按时完成整改,年度考核时按照每事项每次0.3%从总满意度进行扣除。

8.未经甲方同意乙方不得将物业服务整体转包、转让给其它公司或个人,否则甲方有权立即解除合同并扣除全部履约保证金,乙方可以专项业务委托专业性公司,但不得将物业服务整体外包

9.乙方变更法定代表人、股东发生变化或者股东出资额比例发生变化的,需在3个月内书面告知甲方。甲方发现有业委会成员及其近亲属直接或间接持有乙方股份的(包括乙方本级以及乙方下属公司、下属项目部等),甲方有权立即终止合同并扣除全部履约保证金。

10.在本合同期限内,甲方有权按照杭州市住宅小区甲级物业服务标准的要求补充制定对乙方的考核细则,对此乙方应予无条件接受并遵照执行。其他一切未尽事宜,由双方本着公平合理、诚信共赢的原则友好协商。

 

第八条物业管理服务质量要求

1、甲方严格按本选聘文件规定的综合管理服务标准对乙方进行考核,如双方认为需要进一步细化的,可以通过附件形式进一步明确相关事项;

2.急修:应15分钟到位,确保在最短时间内予以修复,除不能克服的特殊情况乙方可以征得报修人同意后延迟外,应在半个工作日内修复;

3.小修:应在一个工作日内修复,除非乙方征得报修人同意延迟;

4.甲方业委会方可组织进行对乙方物业服务的综合考评。

5.物业共用部位、共用设施设备的日常运行、维护、小修费用

a)单个项目中的(不包含人工费)维修材料小于1000元, 由乙方承担;

b)单个项目中的,必须由专业公司维修的,维修费用(电梯、消防维保合同约定维保服务范围之内的除外)加维修材料大于等于1000元, 由甲方承担;

 

第九条经营制约

1.未经甲方同意,乙方无权在物业管理区域内从事或许可他人从事任何广告宣传活动或类似的其他活动,甲方有权依照广告法及其他法律法规和甲方相关规定要求乙方限期改正,如因此给其他人造成损害的,由乙方自行承担,如甲方同意发布,但乙方应将相关费用交给甲方;甲方可在该区域内自行或许可他人进行的广告宣传活动,但不得影响乙方的正常工作;

2.乙方不得以甲方的名义从事任何营利性或非营利性活动,且由此发生的一切债权债务及其他法律责任均与甲方无关。

 

第十条乙方对甲方作出如下承诺

1.乙方应允许甲方或其授权的人员对物业区域内各项服务质量控制进行检查。

2.在物业区域的各项服务,其工作时间必须满足甲方的工作要求,包括星期天及公众假期。如遇特殊情况,甲方可要求乙方调整工作时间直至全天二十四小时工作。

3.乙方必须聘请(或指派)一位经理(负责人),全权代表乙方与甲方保持密切联系并保证物业区域服务工作。根据综合考评或工作情况,甲方有权要求乙方更换经理(负责人)、相关骨干人员。乙方聘请或指派的经理(负责人)所从事的行为或签署的文件,均视为在乙方有效授权下从事或签署的,乙方无条件承认其效力。

4.为物业区域内的服务工作,乙方承诺配备的人员数量为不少于(46)人,甲方不定期抽查乙方投入的人员数量,甲方按每次抽查时少于3人(含)以上,或抽查年累计缺少人数少于七人(含)以上,按1000元/人次累计扣除。乙方聘用的工作人员必须符合劳动部门有关用工规定,并经乙方相关专业考核合格后持证上岗,身体健康、技能熟练;甲方有权进行审核,该类费用开支由乙方负担。乙方派驻物业区域内的工作人员存在传染性疾病或不适合工作的其他情况的,甲方有权要求乙方立即更换。

5.在合同期限内,乙方所有派驻物业区域人员仅与乙方建立用工关系,且所有人员使用须符合《劳动合同法》的有关规定,并按要求缴纳社保。乙方人员发生任何事故或与乙方发生劳动争议均由乙方自行全权负责,相关费用乙方自行承担,甲方对此不承担任何法律责任。

6.遇突发事件或安全检查时,乙方必须配合有关部门执行任务,并指定专职人员协助工作,直至完成。

7.乙方必须出具或办妥法律及甲方规定的与物业管理业务有关的执照和许可证,方可从事经营并在经营中遵守一切有关条例和规定。自行缴纳有关税费。

8.乙方必须确保为甲方提供优质、高效的专业服务,并根据甲方要求改变不满意的服务状况。接受有关部门监督与检查。同时,乙方自觉参加甲方认为有助提高甲方形象的宣传活动。

9.在合同期限内乙方应保证物业区域内的设施、设备良好的运营状况和环境状况,并接受甲方或其授权(第三方监理)人员的检查,对由乙方引起或造成设施、设备的损坏及环境卫生不理想状况,甲方将书面通知乙方修复或整改,在书面通知下达一周后,仍未按要求修复或整改,由甲乙双方协商约定修复时间及方案,如协商不成或乙方未在协商约定的时间内完成的,甲方将负责完成这一工作,所需费用连同15%附加费全部由乙方承担。

10.乙方在承包区域因作业所需增加机械、电力设备及设施应征得甲方同意,并聘请有资格的施工方进行安装、保养并将施工安装保养记录手册和图等,交由甲方备案。

11.乙方须在合同签订后10天内,提供绿化管理维护制度、车辆管理规定。

12.乙方须在合同签订后一个月内,确定电梯维保单位并与维保单位签订或续签电梯维保合同。该合同签订前需与甲方或其授权人员进行充分沟通协商,征得甲方同意方可签订合同并报甲方备案。合同中应明确奖惩、配件的采购途径以及配件的采购主体等。每年向甲方提供电梯的检测报告,确保电梯每天正常运行。

13.乙方须在合同签订后一个月内,会同甲方或其授权人员对消防设施设备进行全面检测,制定切实可行的消防设施设备管理维护制度,并提供甲方备案,确保消防设施设备每天24小时处于正常工作状态。每年向甲方提供该等设施设备的检测报告。

14.乙方须在合同签订后六个月内,建立并备齐所有档案,包括业主档案、污水管路、自来水管路、粪便管路、消防管路、电线管路、视频监控设备及线路图等,并报甲方备案;

15.乙方负责小区内所有的机房、设备用房的维修、维护等,并要求在各个机房、设备房室内醒目位置张贴相关制度、操作流程、责任人等,管理人员须执证上岗。所有机房、设备用房应配置温度计和湿度计,确保房间温度和湿度在规定的范围内。二次供水房配备杀菌设施,确保水源不受二次污染。

16.禁止事项

16.1乙方不得以任何理由向甲方工作人员支付费用或赠送实物,免收或打折收取物业费等,违者将终止合同。乙方人员也不得以任何形式向甲方相关人员索取小费或钱物等。乙方不得对乙方工作提出批评的业主进行滋扰(包括但不限于:断电、断气、断水、断网络、断有线电视、破坏房门、喇叭播放等等)

16.2不得在物业区域内住宿或从事非法活动,也不得从事有损甲方利益的活动,同时不允许在物业区域对甲方经营活动进行滋扰性的行为。

16.3除经甲方批准进行必要的维修工程外,乙方不得损毁物业区域内原有的设施设备和装潢,不得更改、破坏已铺设的电缆、电线、光缆、水管、有线电视线路等等管线设施。同时,也不得安装任何可能造成电缆负载过大的电器设备,不得干扰无线电信号。

16.4未获甲方或业委会书面同意,乙方任何时候都不能自己或允许他人在物业区域内存放易燃易爆物品、挥发性大或气味浓烈的液体、腐蚀性物品、放射性物品、危险化学物品等。

17.保险

17.1第三者责任保险

如乙方派驻甲方物业区域工作的人员,在工作中自身发生人身伤害或财产损害,或侵犯他人人身财产权利,均由乙方或责任人承担法律责任,甲方对此不承担任何责任;但因甲方原因而发生的除外。乙方应根据需要投保第三者责任保险。

17.2员工人身意外

在合同期限内,乙方所有人员的事故由乙方自行全权负责(如乙方应对其员工投保人身意外险),以保证甲方在乙方工作人员索赔时不受任何责任的约束。

17.3其他保险及费用

乙方须按《劳动合同法》和政府有关各部门规定为全体服务人员交纳所有相关的社会保险及其他相关费用,乙方对此全权负责。

18.乙方及其员工遵守甲方的一切管理、消防安全等规定和制度,保证物业区域的消防设施每天24小时处于能正常使用状态,确保消防通道畅通,如有违反应按本合同约定承担违约责任。

19.合同期限届满后不续签的,乙方保证在合同期限届满当天下午五时前撤离现场。

20.乙方须积极配合甲方对其进行的物业服务综合考评。

第十一条甲方对乙方作出如下承诺:

1.甲方在职权范围内保证乙方的正常工作不受干扰。

2.保证乙方的员工按规定正常进入物业区域开展物业服务工作。

第十二条合同生效和终止:

1.本合同经甲乙双方法定代表人或其授权代表签字、加盖公司印章后生效。

2.终止

2.1提前终止

2.1.1如果甲方在合同期限内无理由终止合同,甲方须提前三个月向乙方发出书面通知解除本合同,甲方支付给乙方人民币伍万元的赔偿金。

2.1.2因乙方在合同期限内物业服务综合考核超过两次未达标,甲方有权提交业主大会表决是否解除本合同,且乙方须支付给甲方人民币伍万元的违约金。

2.1.3如果乙方在合同期限内无理由解除合同,乙方须提前三个月向甲方发出书面解除通知,乙方须支付给甲方伍万元的违约金;如果乙方在合同期限内未提前三个月向甲方发出书面解除通知解除本合同,乙方须支付给甲方人民币壹拾万元的违约金。

2.1.4如果在合同期限内由于乙方原因造成重大责任事故或安全事故,甲方有权提交业主大会表决是否解除本合同,且乙方须赔偿给甲方造成的经济损失,并须支付给甲方人民币壹拾万元的违约金。

2.1.5乙方未能履行合同和遵守有关规定,在甲方发出书面警告后一周内乙方仍无采取补救措施,甲方可立即解除本合同。

2.1.6乙方出现破产、清算或其他不能继续履行合同情形的,甲方不必通知乙方即可没收全部履约金,解除合同终止合作。

2.1.7甲方因房屋建筑或设施设备质量或安装技术等原因,造成重大事故的,由甲方承担责任并负责善后处理。因乙方管理不善或操作不当等原因造成重大事故的,由乙方承担责任并负责善后处理(产生事故的直接原因,以政府有关部门的鉴定结论为准)。

2.2协议终止

(1)经双方协商同意,可在任何时候终止协议;

(2)本合同被解除后终止;

(3)本合同期限届满即终止。

3.终止后果

3.1本合同终止时,双方应进行结算,

3.2本合同终止后,乙方应配合甲方及新的物业管理服务企业进行交接并办理交接手续,交接完成后,乙方应撤出物业区域,拒不配合交接、拒不撤出的,甲方没收全部履约保证金。

4.不放弃权利

甲方接受乙方的服务,但不放弃对乙方违约行为进行追究的权利;同时,若甲方对乙方某一违约行为放弃进行追究的权利,但不放弃对乙方其他违约行为进行追究的权利。

第十三条双方权利义务

1.甲方权利义务

(1)代表和维护产权人、使用人的合法权益;

(2)审定乙方拟定的物业管理制度;

(3)检查监督乙方管理工作的实施及制度的执行情况;

(4)审定乙方提出的物业管理服务年度计划、财务预算及决算;

(5)负责收集、整理物业管理所需全部图纸、档案、资料,根据管理需要向乙方提供房屋相关资料和设备、设施的安装、使用和维护保养技术资料;

(6)委托乙方对违反物业管理法规政策及业主公约的行为进行处理:包括责令停止违法违章行为、要求赔偿经济损失及支付违约金等催缴催改措施;

(7)在不可预见的情况下,如发生煤气泄漏、漏电、火灾、救助人命、协助公安机关执行任务等突发事件的,甲方应积极配合乙方采取必要的紧急避险措施。

(8)提供乙方所需的办公用房、员工宿舍。

(9)对乙方的管理实施监督检查,每年全面进行一次考核评定,如因乙方管理不善,造成重大经济损失或管理失误,经市政府物业管理主管部门认定,有权终止合同。

(10)甲方在合同生效之日起10日内按规定向乙方提供本物业所有的物业及物业管理档案、资料(工程建设竣工资料、住用户资料),并在乙方管理期满时予以收回;

(11)不得干涉乙方依法或依本合同规定内容所进行的管理和经营活动;

(12)负责处理非乙方原因而产生的各种纠纷;

(13)协助乙方做好物业管理工作和宣传教育、文化活动;

(14)法规政策规定由甲方承担的其他责任。

2.乙方权利义务

(1)根据有关法律法规、投标文件及本合同的约定,制订物业管理制度、方案报甲方业主委员会审核,根据甲方业主委员会审核同意的物业管理制度、方案自主开展物业日常管理服务活动,但不得损害业主(住用户)的合法权益,获取不当利益;

(2)按甲方要求及时如实向甲方报告物业管理服务实施情况;

(3)征得甲方同意可选聘专营公司承担本物业的专项管理业务并支付费用、但不得将整体管理责任及利益转让给其他人或单位;

(4)负责编制房屋、附属建筑物、构筑物、道路、设施、设备、绿化等的年度维修养护计划和大中修、更新改造及新建方案,经甲乙双方议定后由乙方组织实施, 乙方应遵循安全有序、美观大方、节约按期的原则推进项目,并做好项目实施中的业主告知沟通及完工交付后的维保对接工作,乙方须与业委会共同参与对工程施工方案审核,现场监管和验收等工作。

(5)向甲方工作人员和其他使用人告知物业使用的有关规定,并负责监督;

(6)建立、妥善保管和正确使用本物业相关的管理档案,并负责及时记载有关变更情况;

(7)对本物业的公用设施不得擅自占用和改变使用功能;

(8)因乙方在管理中的过错或违反本合同的约定进行管理造成甲方或第三人损失的,乙方应依法承担赔偿责任;

(9)乙方自行承担办公桌、电脑、打印机、文件柜等自身使用的办公用品,自行承担所有人员服装费用,办公、生活用水、电、通讯费用由乙方自行承担。

(10)有权依照法规政策、本合同和业主管理规约(规约)的规定对违反业主管理规约(规约)和物业管理法规政策的行为进行处理;

(11)接受物业管理主管部门及有关政府部门的监督、指导,并接受甲方、业主委员会和业主的监督;

(12)对本物业的公用设施不得擅自占用和改变使用功能,如需在本物业内改扩建完善配套项目,须报甲方和有关部门批准后方可实施;

(13)建立本物业的物业管理档案并负责及时记载有关变更情况;

(14)开展有效的社区文化活动和便民服务工作;

(15)本合同终止时,乙方必须向甲方移交原委托管理的全部物业及其各类管理档案、财务等资料;移交本物业的公共财产,包括用管理费、公共收入积累形成的资产;对本物业的管理财务状况进行财务审计,甲方有权指定专业审计机构;

 

第十四条乙方的人员配置

1.乙方的人员配置

1.1乙方的项目总负责人:,身份证号码:

1.2乙方必须采取措施,确保乙方人员稳定,特别是管理人员。管理人员变动须报甲方备案。

1.3乙方项目总负责人及部门负责人须及时与甲方沟通,第一时间报告重大、紧急事件;每月须向甲方汇报上月工作情况,并提供相关报告。

2.物业人员要求:

(1)所有相关人员的配备须获得相关主管部门认证的,须配证并持证上岗,且根据不同岗位统一着装。

(2)所有相关人员要求政治上可靠,身体素质好,无不良行为记录,如有不良行为,乙方应根据甲方及/或业主委员会要求更换。

(3)为提高物业管理水平,所有物业人员还需进行相关的培训。

第十五条争议处理

本合同在履行过程中发生争议时,甲方与乙方应及时友好协商解决。协商不成或无法协商时,任何一方可向法院诉讼解决,但诉讼应由甲方所在地有管辖权的法院管辖。

 

第十六条特别约定

1、甲方可以委托第三方机构进行物业服务质量的监理;

注:如有必要请第三方机构进行物业服务质量的监理,产生的费用由分配前经营收入支出。

2、经营收入(除业委会直接签约的以外)按乙方30%、甲方70%比例分成,每6个月结算一次。乙方应在收取该等款项后三日内将甲方可得部分收入存入业委会专用账户,逾期未存入的,应按每日万分之一支付甲方违约金;

3、为了便于本合同权利义务的履行,本合同中甲方或甲方的业主大会享有的各项合同权利(包括但不限于:监督权、考核权、解除本合同的权利、委托第三方的权利等等)及承担的各项合同义务,甲方及甲方业主大会均授权由甲方业主委员会全权享有和承担并实际履行本合同,甲方业主委员会有权根据本合同及乙方履行本合同的实际情况确定行使合同权利履行合同义务的具体方法方式;乙方不得对甲方的业主委员会行使本合同权利及履行合同义务提出任何异议,并应当全力积极配合。甲方业主委员会根据法律及本合同规定解除本合同的,对乙方发生法律效力。

 

十七其他事项

1.双方可对本合同的条款进行修订更改或补充,以书面签订补充协议,补充协议与本合同具有同等效力;凡本合同未约定的是事项以招投标文件过程中形成的文件资料为准执行;招投标文件资料、补充协议均是本合同不可分割的有效组成部分,招投标文件资料、本合同及补充协议之间有矛盾或不一致的,以形成时间在后的文件为准。

2.合同规定的管理期满,本合同自然终止,双方如续订合同,应在该合同期满六个月前向对方提出书面意见,双方达成一致意见后续签。

3.本合同执行期间,如遇不可抗力,致使合同无法履行时,双方均不承担违约责任并按有关法规政策规定及时协商处理。

4.业委会提供的奖励:如乙方在合同期限内履行物业服务合同的测评满意度符合要求的,业委会根据当年实际收入情况,可以从公共物业经营收入中提取一定数额,作为乙方在世茂江滨花园碧景湾小区物业管理服务的奖励,具体办法由业委会确定。

5.本协议自双方签字盖章之日起生效。本合同一式份,甲、乙双方各执份,报物业所在地区、县(市)房产主管部门份(备案)每份具有同等法律效力。

6.甲乙双方办理物业查验、移交手续的,应另行签订物业承接查验协议,作为确定双方在物业管理方面承担责任的依据。乙方认为需对设施设备非正常维护的,应将更新改造方案以书面形式报送甲方,甲方审核通过的,该等费用由物业维修资金或公共经营收益支出。

7.甲方同意乙方指派龙湖物业服务集团有限公司杭州分公司具体履行本合同,乙方应对分公司的履约承担全部法律责任。


附件:以下附件与本协议及原合同具有同等的法律效力,应一并遵守。

附件一:碧景湾物业服务标准

附件二: 碧景湾物业扣分标准

附件三:业主大会通过的最新规约

 

选聘单位(盖章):物业服务单位(盖章):

代表人:代表人:

地址:地址:

邮编:邮编:

电话:电话:

开户银行:开户银行:

帐号:帐号:

 

 

 


附件一:

碧景湾物业服务标准

 

为规范和提高小区物业管理质量,特制订本服务标准,作为物业选聘的前提条件。

注:按《杭州市物业管理条例》、《杭州市普通住宅物业菜单式服务参考收费标准》的甲级标准(详见相关部门文件)、以及碧景湾小区业主大会通过的《碧景湾小区物业服务标准》(详见附件)的要求进行物业管理服务。同一内容如甲级标准和小区标准不一致,按照标准高执行。

 

目录

一、组织机构

二、综合管理要求

三、工程管理要求

四、客户服务要求

五、安保服务要求

六、保洁服务要求

七、绿化服务要求

八、小区增值服务

九、亲情服务

十、创新科技服务 --

十一、房屋租售服务 --

十二、备注及特别说明 --

 

 

 

 

 

 

一、组织机构

为小区提供服务的企业资质要求为一级,没有明显的不良记录,在选聘过程中没有不正当竞争等行为。

要求最低人员配置不得低于46人。(目前项目上的人数配置:项目负责人1人,客服部5人,秩序部14人,环境部共24人其中主管1人,保洁18人、绿化5人、工程4人,合计48人。)

各部门人员设置合理,能满足小区以下服务时间,保证达到小区整体服务标准,为保证服务质量,保洁等关键部门尽量不得外包。

各部门服务时间:

服务中心服务时间:‪8:30-18:30‬。

工程部服务时间:‪8:30-17:30‬安排24小时值班人员。

安保服务时间:24小时。

保洁绿化服务时间:‪(7:00-11:00、13:00-17:00)夏季高温特殊情况提前报备

‬。

二、综合管理要求

1.必须签定物业服务合同。

2.有细致完善的物业管理方案。

3.通过ISO质量体系认证。

4.建立房屋使用手册、业主公约。

5.财务管理(建立财务制度、运作规范,账目清晰,收费实行明码标价,在显著区域张贴收费)。

6.办理接管验收手续,健全接管资料档案管理。

7.建立完善的设备台帐及设备大修、更新改造记录。

8.运行及运行记录。

(1)按规划将物业及配套投入使用;

(2)设施设备完好情况运行、检查、维修(98%);

(3)保养等记录完好情况(100%)

9.对物业公司不得插手和干扰业委会事务及在物业选聘过程中不得有影响公平公正等事项做公开承诺。

三、工程管理要求

1.装修管理

(1)制定装修管理规定;(2)每户建立装修信息档案;(3)装修规范率90%;

(4)加强群租户装修检查,杜绝新增违规群租。

2.电梯

(1)制定电梯突发事件紧急预案;

(2)聘请专业维保单位;

(3)梯控调置时间(24H);

(4)专职电梯管理人员;

(5)技术监督部门年度安全检测;

(6)每年每台有效故障率平均不超过5次。

3.景观道路、侧石、井盖破损的修补,破损面积不超过5%

4.围墙锈蚀、腐烂、断裂面积不超过5%

5.休闲椅、景观垃圾桶、凉亭、雕塑、景观小品完好率95%

6.供水系统

(1)饮用水供水水箱、蓄水池、加盖井上锁管理;

(2)24小时供水;

(3)秋、冬季对暴露水管进行防冻保养;

(4)水质(符合国家饮用水水质标准);

(5)每周对供水设备检查三次以上,每季对水泵润滑点加油,每季一次对泵房、管道等进行除锈、油漆,每年保养一次水泵,保证二次供水正常,泵房整洁;

(6)每年定期二次清洗水箱、蓄水池,二次供水水质符合国家生活用水标准;

(7)高层房屋每年二次对减压阀进行测压并做好记录;

(8)水箱、蓄水池盖板应保持完好并加锁,溢流管口必须安装金属防护网并完好,每年秋、冬季对暴露水管进行防冻保养。

7.排水系统

(1)排水管网疏通(通畅、不堵塞);

(2)每周一次检查污水泵、提升泵、排出泵,每季1次润滑加油;

(3)每年二次对污水处理系统全面维护保养;

(4)污水处理系统正常运行,周边基本无异味和明显噪声,过滤格栅无堵塞,污水排放符合环保要求。

8.升降系统

(1)保证电梯24小时运行,轿厢内按钮、灯具等配件保持完好,轿厢整洁;

(2)委托专业维修保养单位进行定期保养,每年进行安全检测并持有有效的《安全使用许可证》,物业公司应有专人对电梯保养进行监督,并对电梯运行进行管理;

(3)电梯发生一般故障的,专业维修人员二小时内到达现场修理,发生电梯困人或其它重大事件时,物业服务人员须在五分钟内到现场应急处理,专业技术人员须在半小时内到现场进行救助。

9.标识

(1)建立完善设备、设备房名称标识(95%);

(2)建立规范的阀门开关、水流等指示标识(95%);

(3)对危险隐患部位设置安全防范警示标志,并在主要通道设置安全疏散指示和事故照明设施,每半月检查一次,保证标志清晰完整,设施运行正常。

10. 设备机房管理

(1)上锁、保持整洁、通风,照明良好,无跑、冒、滴、漏和鼠害现象;

(2)有温度要求的设备房安装空调等恒温设备。

11.客户报修

维修合格率达98%。

12.设备运行要求24小时供电

13.设立客户服务热线,定时受理业主或使用人报修,要求:365天,24小时电话接待

14. 项目综合管理:对于中、大修项目、更新改造或新建工程项目,应根据业委会安排,积极参与项目全流程管理,确保项目安全。

四、客户服务要求

1. 客服人员现场公开接待顾客报修、投诉、咨询、缴费等各项业主

要求:上班时间全程接待,非工作时间要求有24小时电话接待

2. 运用电脑、软件等现代化管理工具

3. 业主信息档案管理

(1)建立齐全业主或使用人资料档案(含业主或使用人装修档案、物业租赁档案、房屋使用信息等);

(2)业主信息档案准确率100%。

4. 提供不少于20种特约服务(有偿)

5. 提供不少于12种便民(无偿)服务

6. 节假日有专题布置

在元旦、春节、五一、中秋、国庆节假日进行专题布置。

7. 建立完整的装修申请流程,并为每一位业主办理装修申请,告知装修须知、

禁止行为等信息

8. 对违反小区公约(临时公约)或政府有关规定的行为进行劝阻、制止或报有关部门处理

9. 空置房管理

(1)建立空置房动态管理;

(2)空置房进行清洁、通风、检查,1次/月(二手房屋为有偿服务)。

10. 顾客的熟悉率

(1)客服人员对常住业主熟悉率达到95%;

(2)楼栋管理员对常住业主熟悉率达到100%。

11. 投诉处理

(1)建立投诉处理、回访机制,对业主或使用人的投诉定时进行答复并着手处理;

(2)及时率达到98%;

(3)回访率达到98%。

12. 定期进行物业管理服务顾客满意度调查,2次/年

13. 业主满意率达到90%

五、安保服务要求

(一)门岗管理

24小时封闭式管理,白班(8:00-20:00):西门2人、北门2人,晚班(20:00-次日8:00):西门1人、北门1人,早晚高峰巡逻岗支援(特殊或紧急情况除外)。

(1)对常住业主车辆的熟悉率95%;

 

(2)对常住业主的熟悉率95%;

(3)对进出车辆进行管理和疏导,保持出入口畅通;

(4)进入小区的业主或使用人一律刷卡进入;

(5)外来访客实行身份核实制度,控制闲杂人进入;

(6)大件物品搬出实行记录制度;

(7)外来车辆进出实行登记、发放临时证件管理,有详细车辆进出记录;

(二)安全维护

1. 巡逻管理

(1)制度巡逻方案,方案不少于两套;

(2)保留巡更记录备查;

2. 应急措施;

(1)建立突发事件应急处理预案(包括消防);

(2)到火警、警情后定时到达现场,协助保护现场,并报告管理处与警方(5分钟内);

(3)在遇到异常情况或住户紧急求助时,定时赶到现场,采取相应措施(8分钟内)。

3.车辆管理

(1)面、墙面按车辆道路行驶要求设立行驶指示牌和地标;

(2)无消防通道堵塞现象;

(3)车辆有序通行、停放;

(4)配置道闸和录像监视。

4.消防管理

(1)无易燃、易爆及危险物品存放;

(2)定期通过消防部门年度检查;

(3)选聘专业的维保单位进行维保;

(4)消防泵每月启动一次并作记录,每年保养一次,保证其运行正常;

(5)消防栓每月巡查一次,消防栓箱内各种配件完好;

(6)每月检查火警功能、报警功能是否正常;

(7)每年试验一次探测器,对全部控制装置进行一次试验,火灾探测器及时清洗及更换;

(8)每半年检查一次消防水带、阀杆处加注润滑油并作一次放水检查;

(9) 每月检查一次灭火器,及时更新或充压。

5. 监控管理

(1)实行24小时录像监控;

(2)24小时专人值班;

(3)监视系统, 不定期进行调试与保养,保证各项监控设备24小时正常运行,能清楚显示出入人员的面部特征和车辆的车牌号,录像功能正常;

(4)根据需要设定巡更路线、时间,巡更时间、地点、人员和顺序等记录完整;

(5)保存监控记录备查时限, (保存时间取决与项目硬件配置);

6. 无重大火灾、治安、刑事和交通等责任事故。

六、要求

1.室内公共区域清洁

1.1单元门厅、电梯厅、大厅

(1)楼内墙面、顶面、地面:墙面、顶面粉刷层无剥落,面砖、地砖平整不起壳、无缺损、无蛛网、无脚印、无污渍、无泛黄。地面每日清扫、每周拖洗一次;一层共用大厅每日拖洗一次。发现损坏,属小修范围的,及时组织修复;属于大、中修范围或者需要更新改造的,及时编制计划和物业维修资金使用计划,向业主大会或业委会提出报告和建议,根据业主大会决定,组织实施;

(2)门窗:每天巡视楼内公共部位门窗,保持玻璃、门窗配件完好,门、窗开闭灵活并无异常声响;

(3)绿摆、垃圾桶、信报箱、宣传栏等表面擦拭,合理设置。每日清理二次,擦拭一次,箱(桶)无满溢、无污迹、无异味;

(4)玻璃每月清洁一次。

1.2 单元楼道

(1)地面每日清扫、每周拖洗一次;一层共用大厅每日拖洗一次;

(2)墙面(污渍、脚印、水渍、霉渍等)面积不超过5㎡/单元;

(3)楼道灯完好率不低于95%;

(4)扶手、门、窗等表面擦拭无积灰、污渍、水渍。

1.3 电梯

(1)地面表面无垃圾、污渍、缝隙中无积尘;

(2)轿箱壁光亮、整洁、无异味。

 2. 室外公共区域清洁

(1)每100㎡道路内烟头、纸屑不超过4个;

(2)路灯、标识牌、宣传栏、休闲椅、亭台、扶手表面无积灰、无污渍、无张贴物、无涂划。

3. 地下室、地下车库

(1)地面,无垃圾、无灰尘、无积水、无异味;

(2)控制柜、消火栓、地栓锁等配套设备表面,无积灰、无污渍;

(3)管道表面,无积灰。

4. 水景

(1)水体无异味;(2)水质清澈;(3)饲养观赏鱼。

5.雨、污水管道

区内公共雨、污水管道每年通一次,雨、污水井每月检查一次,并视检查情况及进清掏化粪池清掏每年一次

6.道路、场地等

查道路、路面、侧石、井盖等,发现损坏,属小修范围的,及时组织修复;属于大、中修范围或者需要更新改造的,及时编制计划和物业维修资金使用计划,向业主大会或业委会提出报告和建议,根据业主大会决定,协助组织实施。

7.生活垃圾清理

(1) 垃圾收集:日产日清/分类收集;

(2) 生活垃圾筒内垃圾每日两次收集;

(3) 景观垃圾桶内垃圾允许保持量1/4以下;

(4) 表面卫生擦拭无积灰、污渍、涂划;

(5) 桶内卫生标准无异味、无污渍。

七、绿化服务要求

1.成活率95%

2.草坪

(1) 修剪草坪保持平整,草高不超过8cm;

(2) 清杂草每年清除杂草七遍以上,杂草面积不大于10%;

(3) 灌、排水常年保证有效供水,有低洼及时整平,基本无积水;

(4) 施肥按肥力、草种、生长情况及时施肥,每年二遍以上;

(5) 病虫害防治及时做好病虫害防治;

(6) 斑秃枯萎、裸土率1%。

3.乔、灌木

(1) 修剪乔、灌木修剪每年三次以上,基本做到无枯枝、萌蘖枝;蓠、球、造型植物及时修剪,每年不少于五遍;地被、攀援植物修剪及时,每年不少于三次,基本无枯枝;

(2) 中耕除草、松土适时中耕除草,做到基本无杂草,土壤疏松;

(3) 施肥按植物品种、生长状况、土壤条件适时施肥,每年普施基肥不少于一遍;

(4) 花灌木增施追肥一遍;

(5) 病虫害防治防治结合、及时灭治,主要病虫害发生低于5%;

(6) 扶正树木基本无倾斜;

(7) 加固98%。

4.花坛花境

(1) 灌、排水保持有效供水,无积水;

(2) 补种缺枝倒伏不超过五处;

(3) 修剪、施肥及时清除枯萎的花蒂、黄叶、杂草、垃圾;每年施基肥一次,每次布置前施复合肥一次;

(4) 病虫害防治适时做好病虫害防治。

八、小区增值服务

1、健康服务

(1) 健康宣传服务:楼道信息栏健康宣传、业主论坛网健康宣传、小区宣传栏健康宣传;

(2) 健康讲座、沙龙等服务:常见疾病预防知识健康讲座、沙龙,四季养生健康知识讲座、沙龙;       

(3) 老年人健康服务(60周岁以上):通过健康大讲堂,开展老年业主膳食营养、科学运动以及家庭护理的健康指导。

2、文化教育

(1) 小区运动服务:少年儿童运动 (跆拳道、轮滑等);中老年运动太极拳、健身操等);小区运动会;

(2) 小区休闲服务:业主沙龙(理财、时尚等);小区电影节,摄影大赛,文艺晚会;

(3) 小区节庆服务:春节布置,元宵节活动,植树节活动,儿童节活动,端午节活动,国庆节布置,重阳节活动,圣诞节布置。

3、送温暖服务

(1) 各类温馨提示:针对小区发生的各类情况,在各单元楼道的信息栏内张贴温馨提示和提示标识,提醒业主做好防范工作;

(2) 雨、雪天气室外晾晒衣物检查与提醒:当遇到雨、雪天气时,物业服务中心工作人员应当主动全面巡视小区,检查业主是否有衣、被等晾晒在外,一旦发现必须及时上门提醒或电话通知业主;

(3) 灾害性气候行车安全提示:当遇到灾害性气候时,为了保障业主的行车安全,物业服务中心应给有车业主发行车安全短信,并在小区主干道上设置安全提示标识,从而体现服务的细致与贴心;

(4) 未入住业主定期问候及近期房屋状况反馈:物业服务中心应对未入住或未办理入伙手续的业主做定期的问候,汇报业主房屋近期(整改)状况;

(5) 种植植物挂牌:物业服务中心应将公共区域种植的植物名称、品种、产地、用途等制作成美观大方的挂牌或插牌;

(6) 机动车限行号牌温馨提示:为了方便有车业主的出行,在杭各物业服务中心必须在地下车库或小区出入口设置限行牌号温馨提示;

(7) 到访未遇留言:在上门拜访遇业主家中无人时,将“到访留言卡”塞进业主入户门的门缝内,将物业服务中心的拜访工作告知业主,请其看到留言后可及时联系物业服务中心;

(8) 天气预报提示:配置天气预报信息展板,公布当日天气情况,以便于业主及时添加衣物和出行。

九、亲情服务

(一)装修乔迁服务:

小区成为集居住、娱乐、健身、餐饮、住宿为一体的一站式服务场所,物业服务将倡导以人为本的服务理念,从“衣、食、住、行”等方面,为业主提供多项便利、特约服务,服务类项简述如下:

(1)免费服务项目


业户留言、信息传达服务;

对访客提供接待咨询、留言;

上门收缴物业服务费;

代开通电、气等绿色缴费通道;

代订报刊杂志、代为信件邮寄;

代叫出租车;

代订牛奶;

提供便民打气筒;

提供便民医药急求箱;

代缴公共事业费;

小型物件搬运(限小区内);

代收快递,代叫快递服务;

装修咨询、定期装修讲座;

消防安全讲座


装修中免费六大特色服务:户内装修安全巡查及开孔定位引导;不动工提醒服务;专属管家与业主沟通装修进展;协助业主暗埋冷热水管试压检测服务;协助业主卫生间防漏闭水试验;协助业主装修验收服务。

业主入住前免费特色服务:入户门调试、锁具上油;入住前厨卫通水检测;安防、门禁测试;强、弱电箱保养;户内蚊蝇消杀及空气检测。

(二)关爱服务

1.突发事件援助:当遇到停水、停电等突发性事件时,物业服务中心应当主动为行动不便的老年业主上门提供应急用品,如送水、送蜡烛、送药品等。

2.生活助手:适时为老年业主提供多种生活帮助,如电磁炉、空调等家用电器及电脑上网、手机微信等的操作指导;协助孤寡老年业主清洗、晾晒衣物和棉被,代购生活用品等。      

3.孤寡老人定期拜访:物业服务中心负责人或片区管理员上门拜访小区孤寡老人、残疾人,了解该孤寡老人的身体状况以及需要提供的其他服务,从生活、精神角度进行关爱。

4.老年社团活动:根据小区老年业主的需求,联合社区及业委会协助其组建活动社团,如太极、书画、乐器等,定期开展社团活动,丰富老年业主的业余生活

5.节日关怀:相关节日的问候

(三)暖心服务

1.协助搬运物品:当物业服务中心的工作人员或门岗秩序维护队员在小区内见到业主手提重物、搬运物品等需要帮助时,应主动上前协助。

2.失物招领:设立失物招领温馨提示,用于存放小区内捡到的物品。

3.车辆门窗、夜间门窗关闭提醒:工作人员,特别是专职车辆管理员在巡查时,及时提醒业主关闭车窗、车门、后备箱、天窗,如有发现,应及时通知业主。秩序维护人员夜间巡逻时,重点检查业主是否关好门窗。

4.进户门除尘:保洁服务人员定期为业主进户门外侧进行除尘。

5.装修噪音控制:主动了解业主家是否有老人、孕妇、婴儿及考前复习的学生,从而有针对性的控制噪音装修,尽可能减少装修噪音对业主生活的干扰。

(四)宁静服务

1.噪音设备使用控制:控制割草机、气泵等设备的使用时间,避免打扰业主休息。特别应注意,每日早‪9:00‬之前,中午‪12:00-14:00‬,‪晚20:00‬以后及节假日期间禁止使用割草机等发出大音量的设备。

2.垃圾清运零打扰:避开业主上、下班高峰,最大限度地减少对业主生活的影响。

3.秩序维护巡逻零打扰:住宅项目夜间巡逻队员可配置耳麦(根据项目实际情况可选择执行)、软底皮鞋,并尽量减少对话,降低对业主休息的干扰。

(五)便民服务

1.便民设施配置:物业服务中心在项目主入口门岗配置打气筒或气泵、医药箱、手推车等方便业主使用;物业服务中心在客服前台配置老花眼镜、写字板等,方面业主使用;项目出入口门岗或客服前台处配置便民雨伞,方便雨天未携带雨具的业主使用。

十、创新科技服务

物业公司具备自主研发的科技物联网技术,运用科技物联网技术,进行设施设备维护,检测运行,完成小区业主的报事保修、投诉咨询,搭建小区业主沟通交流平台,“以客户为导向”为小区住户提供服务,在服务方式上注重创新,建立以“客服专员服务模式”为中心、“一站式服务”、“零打扰服务”、“显性化服务”等特色服务方式,利用科技化提高服务效率,目的是通过各类特色服务方式让客户感受到管理处始终为其着想,本着“想业主所想”的原则,及时解决业主需要解决的问题,同时做好整个小区文明、和谐的建设。

十一、房屋租售服务

物业公司具备对业主提供专业的租售中介一站式服务的相关资质

(1)接受业主和租赁、购买客户的信息咨询;

(2)通过相关专业平台发布房屋租售信息;

(3)为业主提供空置房屋服务,包括卫生打扫、日常委托巡检等。

十二、备注及特别说明

(1)以上标准根据杭州甲级物业服务标准并结合小区情况所订,如本涉及条款低于物业甲级标准或未列明的,以甲级物业标准为准。如本标准同一条款与甲级标准不一致的,按高的标准执行。

(2)本标准作为物业合同附件,由业主代表、志愿者、热心业主及专业人士组成的监督组进行监督;

(3)本标准将作为物业管理服务合同的附件,并根据扣分规则,对物业企业违规现象做相应的处罚,物业企业根据业委会要求提供相应保证金。

 

 

 

 

 

 

 

 

 

 

 

 

 

 

 

 

 

 

 

 

 

 

 

 

 

 


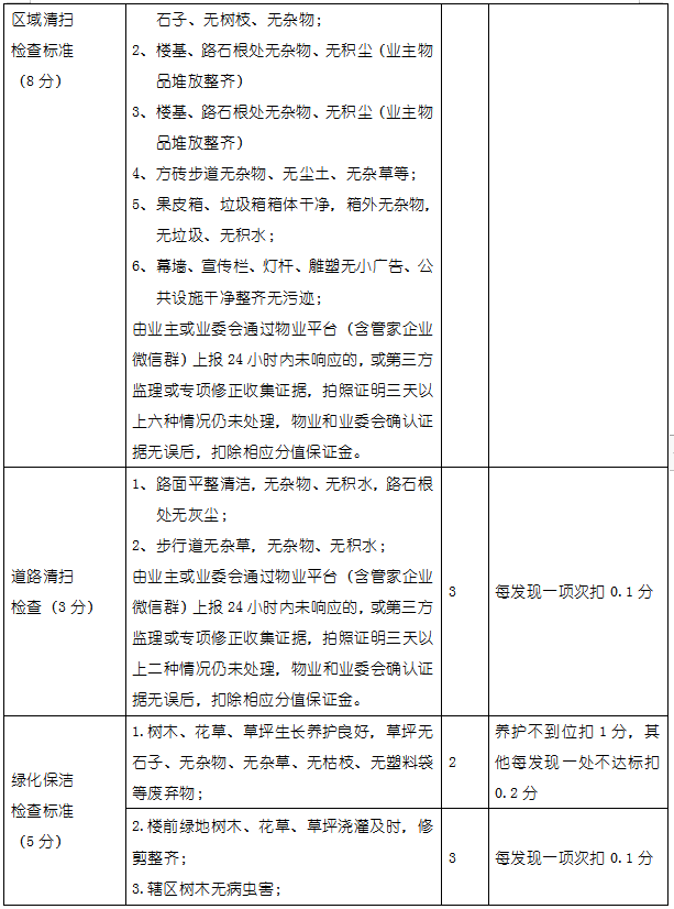
附件二:

碧景湾物业扣分标准

 






说明:

1、总分100分,按自然月计,次月分值重新计算。履约保证金人民币15万元,当月总扣分不足5分的不作处罚。超过五分(含)按实际分值以1500元/分扣除履约保证金。当月扣除后,下个月10日前足额补缴履约保证金,不足额补缴履约保证金的认定为合同违约行为,合同自动终止,本标准最终解释权和执行权归小区业委会。

2、由业委会组织志愿者进行监督,扣分单由业委会核实并以书面形式发出。

3、本表格没有列出项目但物业服务标准里有列的,套用类似条款进行扣分。

 

此功能未开通,敬请期待。